长辈版
无障碍
简体
繁体
网站首页
首 页
资讯中心
区长之窗
政府信息公开
政务服务
互动交流
解读回应
魅力黄山区
数据发布
政务新媒体
一网
搜
当前位置:
首页
> 政府信息公开 > 黄山区政府办
>
重大建设项目批准和实施
>
项目全生命周期公开
>
2022年度美丽乡村省级中心村建设项目-龙门乡秀湖行政村梅家中心村建设项目
索
引
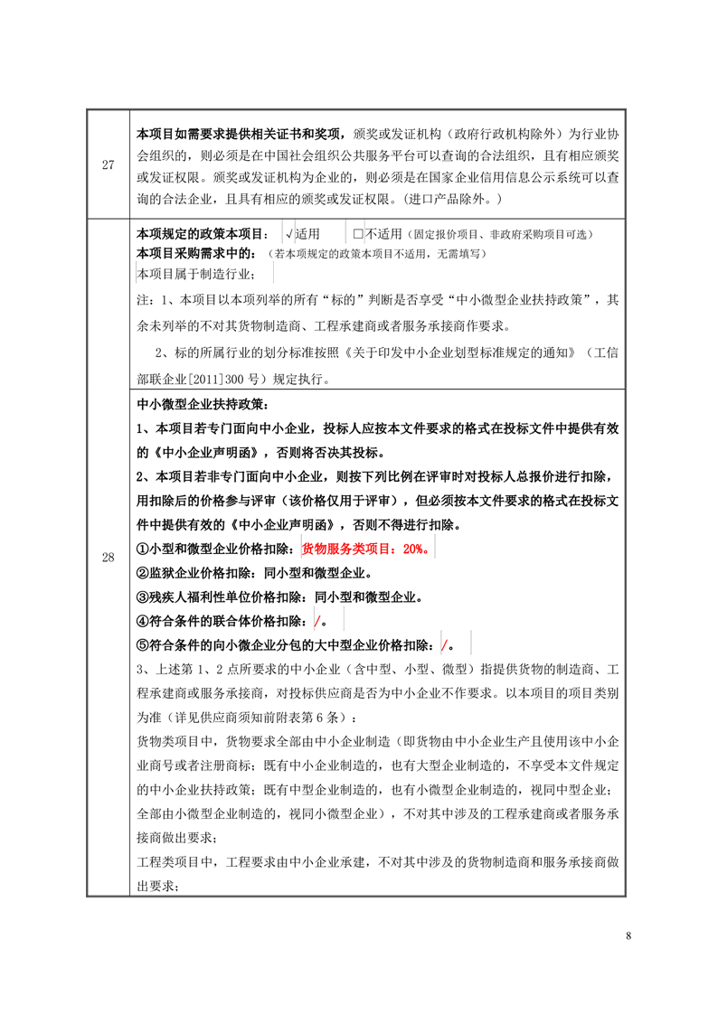
号:
003146005/202303-00130
信息分类:
2022年度美丽乡村省级中心村建设项目-龙门乡秀湖行政村梅家中心村建设项目
主题分类:
城乡建设、环境保护
发文日期:
发布机构:
黄山区政府办
发布日期:
2023-03-17
生效日期:
有效
废止日期:
发布文号:
无文号
关
键
词:
内容概述:
有
效
性:
有效
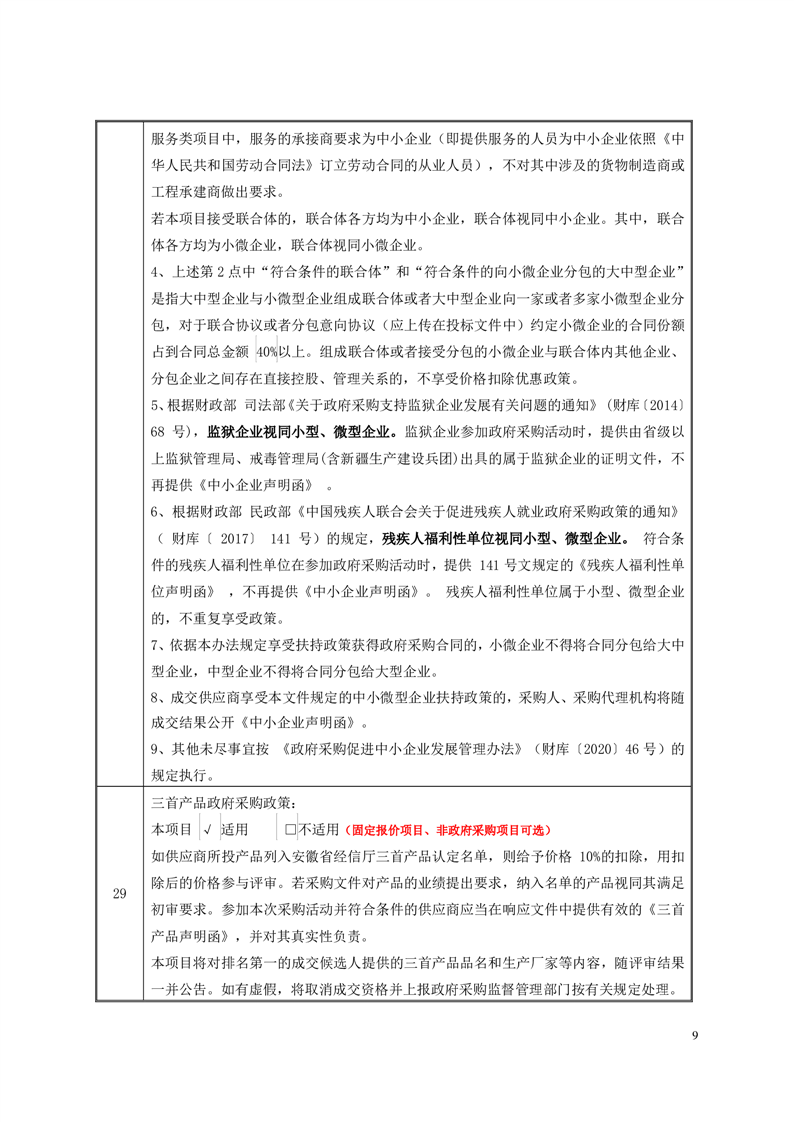
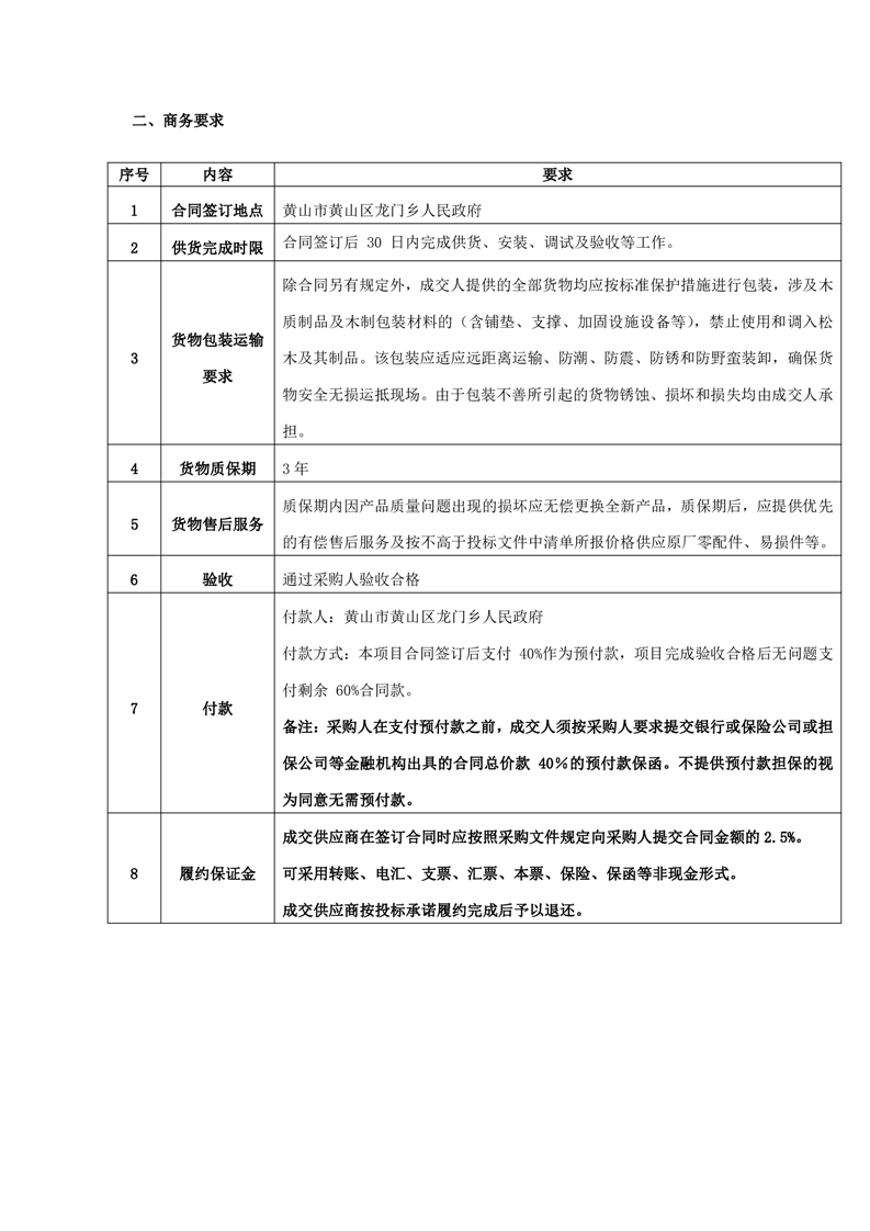
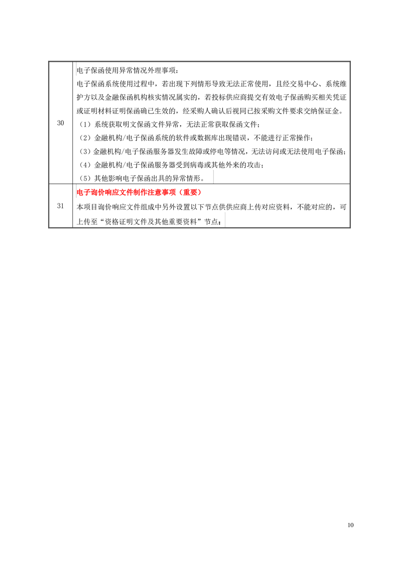
招标投标
作者:黄山区信息公开
发布时间:2023-03-17 16:58
信息来源:黄山区政府办
阅读次数:
次
字号:
大
中
小
文本下载
我要纠错
打印
收藏
扫一扫在手机打开当前页
智能云搜
政务微信
政务微博
分享