黄山区突发公共卫生事件应急预案
1 总 则
1.1 编制目的
指导和规范全区突发公共卫生事件的应急处置工作,建立健全突发公共卫生事件防控快速反应机制,有效预防、及时控制和减少突发公共卫生事件及其危害,保障公众身心健康和生命安全,维护正常的社会秩序。
1.2 编制依据
依据《中华人民共和国传染病防治法》《中华人民共和国职业病防治法》《中华人民共和国国境卫生检疫法》《中华人民共和国食品安全法》《中华人民共和国突发事件应对法》《突发公共卫生事件应急条例》《安徽省突发事件应对条例》以及《国家突发公共卫生事件应急预案》《安徽省突发事件总体应急预案》《安徽省突发公共卫生事件应急预案》 《黄山市突发事件总体应急预案》《黄山市突发公共卫生事件应急预案》和《黄山区突发事件总体应急预案》等法律、法规和预案,制定本预案。
1.3 适用范围
本预案适用于我区突然发生,造成或者可能造成社会公众健康严重损害的重大传染病疫情、群体性不明原因疾病、重大食物和职业中毒以及其他严重影响公众健康的公共卫生事件的应急处置工作。其他突发事件中涉及的应急医疗卫生救援工作,按照《黄山区突发事件医疗卫生救援应急预案》(黄卫健〔2021〕109 号)执行。
1.4 工作原则
(1)预防为主,常备不懈。提高全社会对突发公共卫生事件的防范意识,落实各项防范措施,做好人员、技术、物资和设
备的应急准备工作。
(2)统一领导,协调联动。各级人民政府负责突发公共卫生事件应急处置的统一领导和指挥,建立健全快速反应、联防联控、协调联动、平战结合的应急管理体制,各有关部门按照预案规定,在各自职责范围内做好应急处置工作。
(3)依法应对,广泛参与。完善突发公共卫生事件应急体系,建立健全应急处置工作制度,依法依规做好应对工作,广泛组织、动员社会公众参与突发公共卫生事件的应急处置。
(4)依靠科学,高效处置。加强专家队伍体系和技术保障能力建设。遵循突发公共卫生事件处置规律,制定科学的处置方案,采用先进物质手段,不断提升处置水平。
1.5 事件分级
根据事件性质、危害程度、涉及范围,突发公共卫生事件划分为特别重大、重大、较大和一般四级(分级标准见附件 1)。
2 组织体系
2.1 应急指挥机构
区政府设立区突发公共卫生事件应急指挥部(以下简称区应急指挥部),统一组织、指挥、协调全区突发公共卫生事件应急处置工作。指挥长由区政府分管副区长担任,必要时由区长担任,副指挥长由区政府办副主任和区卫生健康委主任担任。指挥部成员单位:区政府办(区外办)、区委宣传部(区网信办)、区委统战部(区台办)、区卫生健康委、区发展改革委、区医疗保障局、区教育局、区科技经济信息化局、区公安分局、区民政局、区财政局、区人力资源社会保障局、区生态环境分局、区交通运输局、区农业农村水利局、区林业局、区商务局、区市场监督管理局、区应急管理局、区文化旅游体育局、区红十字会等。根据需要,可对区应急指挥部的指挥长、副指挥长及成员单位进行调整。区应急指挥部办公室设在区卫生健康委,办公室主任由区卫生健康委主任担任。主要职责:负责区应急指挥部日常工作;负责突发公共卫生事件应急处置相关文件和制度的起草;建立完善监测和预警系统;制订和修订应急预案,组织预案演练;组织对专业人员的应急知识和处置技术的培训;负责组建区级突发公共卫生事件专家组,并负责统一调度。承办救灾、反恐、中毒、放射事故等重大安全事件中涉及公共卫生问题的组织协调工作等。
2.2 区应急指挥部成员单位职责
区政府办(区外办):传达区政府领导关于突发公共卫生事件应对工作的要求,协调相关部门做好相关工作;参与现场应急指挥。负责突发公共卫生事件涉外事务,协助卫生健康部门接待国际组织考察等。
区委宣传部(区网信办):组织和指导新闻单位做好突发公共卫生事件信息发布和宣传报道工作,加强网络舆情监管,正确引导社会舆情,加强网上信息发布的管理和引导,积极开展突发公共卫生事件相关科学知识宣传和普及工作。
区委统战部(区台办):负责突发公共卫生事件应急处置的涉台事务。
区卫生健康委:组织制定突发公共卫生事件防控技术方案及实施应急方案;组织实施应急医疗救治工作和各项预防控制措施;提出启动和终止应急响应的建议;根据预防控制工作需要,依法提出隔离、封锁有关地区的建议;会同宣传部门及时发布突发公共卫生事件信息;组织全区开展爱国卫生运动。
区发展改革委:保障突发公共卫生事件应急基础设施项目的规划和立项,保障应急物资市场物价基本稳定。
区医疗保障局:监督实施国家和省药品、医用耗材的招标采购政策,指导全区医疗卫生机构相关药品、医用设备、医用耗材集中采购的监督管理工作;对符合条件的困难群众给予医疗救助。
区教育局:配合区卫生健康部门,组织实施各类学校、托幼机构突发公共卫生事件控制措施,加强在校学生、教职工的宣传教育和自我防护工作,防止突发公共卫生事件在学校、托幼机构内发生或事态扩大。
区科技经济信息化局:根据疫情发展情况,按程序动用区级医药储备;或者请求市及省有关部门协调采购相关药品和医疗器械;根据需要和能力组织企业生产相关药品和医疗器械。组织、协调通信运营企业为突发公共卫生事件应急处置(包括报告)提供通信保障工作。
区公安分局:密切关注与疫情有关的社会治安动态,依法查处打击违法犯罪活动,维护社会稳定;协助卫生健康部门依法做好强制隔离等相关应急处置工作。
区民政局:组织、协调有关部门和社会组织开展社会捐助工作,接收、分配捐助资金和物资。对符合条件的困难群众给予最低生活保障、临时救助。组织和动员社区(村委会)力量,参与群防群治。协调做好死亡人员的善后工作。
区财政局:负责安排突发公共卫生事件应急处置所需经费,并做好经费和捐赠资金使用的监督管理工作。
区人力资源社会保障局:负责按照工伤保险政策有关规定,落实参与突发公共卫生事件应急处置工作人员的工伤保险待遇。
区生态环境分局:负责组织环境质量监测与环境保护监督执法,维护环境安全。
区交通运输局:协助卫生健康部门对乘坐公路、水路交通工具的人员进行检疫、查验工作,防止传染病通过交通运输环节传播。保障突发公共卫生事件处置人员以及防治药品、医疗器械等急用物资和有关标本的运送,做好疫区水上交通管理,协助交警部门做好疫区道路交通管理工作。
区农业农村水利局:负责动物人畜共患传染病的防治工作,开展与人类接触密切的动物相关传染病的监测、调查和应急处置等工作。指导和组织消除湖区、河流的鼠害与血吸虫危害,以及湖区、河流其他传播传染病的动物和病媒生物的危害。
区林业局:组织开展野生动物疫病的监测、基础调查和样品采集及保存工作;在突发公共卫生事件发生期间,组织做好快速隔离、病样采集等工作,组织专家分析和提出有关野生动物活动范围和趋势等预警信息。
区商务局:负责组织突发公共卫生事件发生地及相关地区的生活必需品的市场供应;协助做好参加外经贸活动人员的宣传、登记、观察工作,防止突发公共卫生事件跨地区传播扩散。
区市场监督管理局:在职责范围内组织开展食品重大事故的查处,配合做好应急救援工作的组织协调;做好应急处置药品、医疗器械质量安全的监督和管理工作;负责做好突发公共卫生事件发生地及相关地区的市场监管工作,依法打击流通领域中各种违法行为。
区应急管理局:负责统筹突发公共卫生事件期间的安全生产事故灾难和自然灾害应急救援管理工作,协助做好突发公共卫生事件应急救援工作的组织协调,协助有关部门做好突发公共卫生事件期间需紧急转移群众的临时生活救助工作。
区文化旅游体育局:认真做好旅游行业突发公共卫生事件防控和应急处置工作;组织做好旅游团队及人员的宣传、登记、观察工作,防止突发公共卫生事件在旅游团队中发生和跨地区传播扩散;及时收集区外旅游组织和主要客源地区的反映,有针对性地做好有关工作。
区红十字会:组织群众开展现场自救和互救;依法接受国内外组织和个人的捐赠,提供急需的人道主义援助。
2.3 区应急指挥部工作组
根据应急处置的实际需要,区应急指挥部成立若干工作组,由区直相关部门分管负责人任组长:
(1)综合协调组:由区政府办牵头,区卫生健康委、区民政局等部门参加。负责综合协调日常事务工作;负责会议的组织和重要工作的督办;负责信息管理工作;负责专家咨询委员会的联系和协调;承办其他相关事项。
(2)医疗防控组:由区卫生健康委牵头,区公安分局、区科技经济信息化局、区农业农村水利局、区林业局、区市场监督管理局、区红十字会等部门和通信运营商参加。负责流行病学调查、病例的救治、密切接触者的医学观察,负责对现场进行清洗消毒、病害动物的扑杀和无害化处理、事件的评估,开展爱国卫生运动和心理援助等工作。
(3)后勤保障组:由区科技经济信息化局牵头,区发展改革委、区财政局、区商务局、区市场监督管理局、区交通运输局等部门参加。负责适时动用区级储备物资,调运后勤物资保障市场供应和物价稳定,维护市场秩序,加强质量监控。
(4)交通保障组:由区交通运输局牵头,区公安分局等部门参加。负责交通保障工作,确保突发公共卫生事件处置人员以及防治药品和器械等物资的运送。
(5)治安保障组:由区公安分局牵头。负责做好疫区和控制区域的隔离工作,做好事发地安全保卫和社会治安管理,查处打击违法犯罪活动,维护社会稳定。
(6)人员安置组:由区应急管理局牵头,区公安分局、区住房和城乡建设局(人防办)、区交通运输局等部门参加。负责人员紧急疏散和安置工作,必要时采取强制疏散措施,并保证被疏散人员的基本生活。
(7)新闻宣传组:由区委宣传部牵头,区内各新闻媒体和相关部门参加。负责制定新闻报道方案,经批准适时组织新闻发布会,向媒体发布事件进展和处置情况,做好舆论引导工作,同时组织新闻媒体向公众宣传避免、减轻危害以及自救防护等知识。
(8)涉外及涉港澳台事务工作组:由区外办牵头,区台办、区公安分局、区文化旅游体育局等部门参加。负责处理涉及港澳台和外籍人员的有关事宜,接待港澳台及境外新闻媒体和国际组织考察等工作。根据需要,区应急指挥部可以增设其他工作组。
2.4 专家咨询委员会
区卫生健康委负责组建突发公共卫生事件专家咨询委员会,专家咨询委员会职责:
(1)对确定突发公共卫生事件的级别以及采取相应的重要措施提出建议;
(2)对突发公共卫生事件应急准备提出咨询建议;
(3)参与制定、修订突发公共卫生事件应急预案和技术方案;
(4)对突发公共卫生事件应急处置进行技术指导;
(5)对突发公共卫生事件应急响应的终止、后期评估提出咨询意见;
(6)承担突发公共卫生事件应急指挥机构和日常管理机构交办的其他工作。
2.5 专业技术机构
医疗机构、疾病预防控制机构、卫生监督机构是突发公共卫生事件应急处置的专业技术机构。应急处置专业技术机构要结合本单位职责,开展专业技术人员处置突发公共卫生事件能力培训,提高快速应对能力和技术水平,在发生突发公共卫生事件时,必须服从卫生健康行政部门的统一指挥和调度,开展应急处置工作。
(1)医疗机构:主要负责病人的现场抢救、运送、诊断、治疗、医院内感染控制,检测样本的采集,配合开展流行病学调查并报告有关情况。
(2)疾病预防控制机构:主要负责突发公共卫生事件报告,现场流行病学调查、实验室检测、应急处置和提出防控措施及建议,加强传染性疾病和有关健康危害因素监测。
(3)卫生监督机构:主要协助卫生健康行政部门对发生地区的食品卫生、环境卫生、职业卫生以及医疗卫生机构的疫情报告、医疗救治、传染病防治等进行卫生监督和执法稽查。
3 监测、预警与报告
3.1 监测
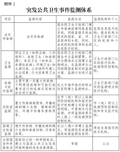
按照国家要求,建立统一的突发公共卫生事件监测、预警与报告网络体系,包括:法定传染病和突发公共卫生事件监测报告网络、症状监测网络、实验室监测网络以及全省统一的举报电话,各级医疗、疾病预防控制、卫生监督机构、市场监管、应急管理、教育等部门按职责分工负责开展相应的突发公共卫生事件的日常监测工作(突发公共卫生事件的监测体系见附件 2)。区卫生健康委结合实际,组织开展监测工作,包括:自然疫源性疾病疫情监测、自然灾害发生地区的重点传染病和卫生事件监测、主要症状和重点疾病的医院哨点监测等。
3.2 预警
区卫生健康委根据医疗机构、疾病预防控制机构、卫生监督机构提供的监测结果和国内外突发公共卫生事件发生情况,及时分析其对公众身心健康的危害程度、发展趋势,按照突发公共卫生事件的发生、发展规律和特点,及时做出预警。
3.3 报告
任何单位和个人都有权向各级人民政府有关部门、疾病预防控制中心或者医疗机构报告突发公共卫生事件及其隐患,有权向上级人民政府部门举报不履行或者不按照规定履行突发公共卫生事件应急处置职责的部门、单位及个人。
3.3.1 责任报告单位和责任报告人
(1)责任报告单位
a.区县级以上卫生健康行政部门指定的突发公共卫生事件监测机构。
b.各级各类医疗卫生机构。
c.各级卫生健康行政部门。
d.乡镇级以上人民政府。
e.其他有关单位,主要包括突发公共卫生事件发生单位、与群众健康和卫生保健工作有密切关系的机构,如检验检疫机构、市场监督管理机构、环境保护监测机构、教育机构等。
(2)责任报告人
执行职务的医疗保健人员、卫生防疫人员。
3.3.2 报告时限和程序
突发公共卫生事件监测报告机构、医疗卫生机构、乡镇和有关单位发现突发公共卫生事件,应当在 2 小时内向区卫生健康行政部门报告。接到报告的卫生健康部门发现有《突发公共卫生事件应急条例》第 19 条规定情形之一的,应当在 2 小时内向本级人民政府报告,同时向上级人民政府卫生健康部门和国务院卫生健康部门报告。并立即组织现场调查确认,及时采取必要的控制措施,随时报告事态进展情况。各级人民政府应当在接到报告后 2 小时内向上一级人民政府报告。区卫生健康委应视情况及时与相关区县互相通报信息。
3.3.3 报告内容
突发公共卫生事件报告分为首次报告、进程报告和结案报告,要根据事件的严重程度、事态发展和控制情况及时报告事件进程。首次报告未经调查确认的突发公共卫生事件或存在隐患的相关信息,应说明信息来源、危害范围、事件性质的初步判定和拟采取的措施。经调查确认的突发公共卫生事件报告应包括事件性质、波及范围、危害程度、流行病学分布、事态评估、控制措施等内容。报告的具体要求按照国家卫生健康委规定执行。
3.3.4 突发公共卫生事件网络直报
获得突发公共卫生事件相关信息且具备网络直报条件的责任报告单位和责任报告人,在以电话或传真等方式向区疾病预防控制中心报告的同时,需通过“突发公共卫生事件管理信息系统”进行网络直报。区疾病预防控制中心接收到报告信息后,应及时审核信息、确保信息的准确性,按照有关规定报告区卫生健康委。
4 应急响应
4.1 响应启动
按照突发公共卫生事件的影响范围、危害程度等,区级突发公共卫生事件应急响应分为Ⅰ级、Ⅱ级、Ⅲ级、Ⅳ级四个等级。当发生特别重大、重大、较大突发公共卫生事件时,由区卫生健康委提出启动建议,报请区应急指挥部批准后分别启动Ⅰ级、Ⅱ级、Ⅲ级应急响应,并向市卫生健康委报告。当发生一般突发公共卫生事件时,由区应急指挥部办公室视情启动Ⅳ级应急响应,并向区应急指挥部报告。对在学校、地区性或全市性、全省性重要活动期间等发生的突发公共卫生事件,可适当提高响应级别。区应急指挥部或区应急指挥部办公室应根据实际情况和预防控制工作的需要,及时调整响应级别,避免响应不足或过度。区应急指挥部或区应急指挥部办公室在接报突发公共卫生事件信息时,应及时开展先期处置,采取边调查、边处置、边核实的方式,以有效控制事态发展。
4.2 分级响应
4.2.1 特别重大、重大和较大突发公共卫生事件
特别重大突发公共卫生事件,由国务院统一领导和指挥应急处置工作。重大突发公共卫生事件,由省人民政府统一领导和指挥应急处置工作。较大突发公共卫生事件,由市级人民政府统一领导和指挥本行政区域内的应急处置工作。区人民政府按照省、市应急指挥部的统一部署,组织协调本级突发公共卫生事件应急指挥机构及有关部门和单位全力开展应急处置工作。
4.2.2 一般突发公共卫生事件
区人民政府统一领导和指挥本行政区域内的一般突发公共卫生事件应急处置工作。必要时,请求市卫生健康委派出工作组,指导做好应急处置工作并提供支持。
4.3 响应措施
当发生突发公共卫生事件时,区应急指挥部采取以下措施:
(1)组织协调区有关部门和单位按照部门职责参与应急处置。根据需要,及时调集和征用区内各类应急资源。
(2)组织开展医疗救治与现场调查处置:集中全区优质医疗资源,实行定点医疗机构救治,隔离、治疗传染病病人并做好院内感染控制与个人防护;组织医疗卫生人员,及时赶赴现场进行调查处置,包括现场流行病学调查,实验室采样与检测,密切接触者的追踪管理,现场物品、环境及尸体的消毒处理,疫苗应急接种和预防性服药,风险评估等。
(3)划定控制区域:甲类、乙类传染病暴发、流行时,区县级以上人民政府报经上一级人民政府决定,可以宣布本行政区域内的疫区范围;经省人民政府决定,可以对本行政区域内甲类传染病疫区实施封锁;封锁大、中城区的疫区或者封锁跨省的疫区,以及封锁疫区导致干线交通中断的,报请国务院决定。对重大食物中毒和职业中毒事故,根据污染食品扩散范围和职业危害因素波及范围,划定控制区域。
(4)强制控制措施:限制或者停止集市、集会、影剧院演出以及其他人群聚集的活动;停工、停业、停课;封闭或者封存被传染病病原体污染的公共饮用水源、食品以及相关物品等紧急措施;临时征用房屋、交通工具以及相关设施和设备。
(5)流动人口管理:加强预防工作,落实控制措施,对传染病病人、疑似病人采取就地隔离、就地观察、就地治疗等措施,对密切接触者根据情况采取集中或居家医学观察。
(6)实施交通卫生检疫:组织交通部门在交通站点设置临时交通卫生检疫站,对进出疫区和运行中的交通工具及其乘运人员和物资、宿主动物进行检疫查验,对传染病病人、疑似病人及其密切接触者实施临时隔离、留验和向区卫生健康委指定的机构移交。
(7)信息发布:组织有关部门依法依规做好信息发布工作,信息发布要及时主动,准确把握,实事求是,正确引导舆论,注重社会效果。
(8)维护社会稳定:组织有关部门保障商品供应,平抑物价,防止哄抢;严厉打击造谣传谣、哄抬物价、囤积居奇、制假售假等违法犯罪和扰乱社会治安的行为。
(9)开展群防群控:乡镇以及居委会、村委会要协助卫生健康行政部门和其他部门、医疗卫生机构做好疫情信息的收集、报告、人员分散隔离以及公共卫生措施的实施工作。
4.4 响应终止
应急响应终止的条件:突发公共卫生事件隐患或相关危险因素消除,或末例传染病病例发生后经过最长潜伏期无新的病例出现。
应急响应终止的程序:特别重大和重大突发公共卫生事件由国家或省卫生健康行政部门组织专家进行分析论证,提出终止应急响应的建议,按规定程序报批后实施。较大突发公共卫生事件由市级卫生健康行政部门组织专家进行分析论证,提出终止应急响应的建议,报市政府批准后实施,并向省卫生健康行政部门报告。一般突发公共卫生事件由区县卫生健康行政部门组织专家进行分析论证,提出终止应急响应的建议,报区县人民政府批准后实施,并向区级卫生健康行政部门报告。上级卫生健康行政部门要根据下级卫生健康行政部门的请求,及时组织专家对突发公共卫生事件应急响应终止的分析论证提供技术指导和支持。
5 善后处置
5.1 恢复社会秩序
突发公共卫生事件应急处置工作结束后,要及时取消限制性措施,恢复社会正常生产生活秩序。
5.2 后期评估
突发公共卫生事件结束后,区卫生健康委应在区人民政府的领导下,组织有关人员对突发公共卫生事件的应急处置情况进行评估,评估内容主要包括事件概况、现场调查处置概况、病人救治情况、所采取措施的效果评价、应急处置过程中取得的经验和存在的问题及改进建议。评估报告上报区人民政府和市卫生健康委。
5.3 奖 励
对参加突发公共卫生事件应急处置作出贡献的有功集体和个人,按照有关规定进行表彰。对在突发公共卫生事件应急处置工作中英勇献身的人员,按有关规定追认为烈士。
5.4 责任追究
在突发公共卫生事件的预防、报告、调查、控制和处置过程中,有玩忽职守、失职、渎职等行为的,依据《突发公共卫生事件应急条例》及有关法律法规追究当事人的责任。
5.5 抚恤、补助与补偿
区人民政府要组织有关部门对因参与应急处置工作致病、致残、死亡的人员,按照国家有关规定,给予相应的补助和抚恤;对参加应急处置一线工作的专业技术人员应根据工作需要制订合理的补助标准,给予补助。突发公共卫生事件应急工作结束后,各级政府要组织有关部门对应急处置期间紧急调集、征用有关单位及个人的物资和劳务进行合理评估,及时给予补偿。
6 保障措施
6.1 技术保障
6.1.1 信息系统
建立覆盖全区卫生健康单位的突发公共卫生事件信息系统,承担突发公共卫生事件及相关信息收集、处置、分析、发布和传递等工作。信息系统由网络传输系统、软件系统、数据库系统及相关技术机构组成,由区卫生健康委负责区乡两级信息系统部分的实施。在充分利用现有资源的基础上建设医疗救治信息网络,实现卫生健康委、医疗救治机构与疾病预防控制机构之间的信息共享。
6.1.2 疾病预防控制体系
按照国家要求,加快区级疾病预防控制机构和基层预防保健组织建设,落实医疗卫生机构疾病预防控制责任;建立功能完善、反应迅速、运转协调的突发公共卫生事件应急机制;健全覆盖城乡、灵敏高效、快速畅通的疫情信息网络;改善疾病预防控制机构基础设施和实验室设备条件;加强疾病控制专业队伍能力建设,提高现场调查处置和实验室检测能力。建立并完善区突发公共卫生事件应急处置队伍,负责全区突发公共卫生事件现场应急处置工作。
6.1.3 应急医疗救治体系
按照“中央指导、地方负责、统筹兼顾、平战结合、因地制宜、合理布局”的原则,在全区范围内建成符合区情、覆盖城乡、功能完善、反应灵敏、运转协调、持续发展的医疗救治体系。
(1)急救机构
建立区紧急救援中心并完善功能,根据需要选择综合医院急诊科建立急救网络。依托综合力量较强的医疗机构建立紧急救援机构。
(2)传染病救治机构
在区人民医院建立传染病病区。中心乡(镇)卫生院设立传染病门诊和隔离留观室。
6.1.4 卫生执法监督体系
建立全区统一的卫生执法监督体系。区卫生健康委要明确职能,落实责任,规范执法监督行为,加强卫生执法监督队伍建设。对卫生监督人员实行资格准入制度和在岗培训制,全面提高卫生执法监督的能力和水平。
6.2 队伍保障
区卫生健康委要按照“平战结合、因地制宜,分类管理、分级负责,统一管理、协调运转”的原则建立突发公共卫生事件应急卫生救治队伍。应急卫生救治队伍根据其应对事件类型,在我区疾病预防控制机构、医疗机构、卫生监督机构等有关单位,选择年富力强,具有实际工作能力和发展潜力的现场流行病学、实验室检测、微生物学、临床救治、信息网络等专业人员组成,并保持相对稳定。
6.3 培训和演练
区卫生健康委要按照“统一规划、分类实施、分级负责、突出重点、适应需求”的原则,采取定期和不定期相结合形式,组织开展专业培训和应急演练。区人民医院、区疾控中心和区医疗急救指挥中心是全区应急卫生救治队伍的培训、演练基地,承担相应的培训、演练任务。区卫生健康委根据实际情况和工作需要,结合应急预案,组织全区性和区内区域性的突发公共卫生事件应急培训和演练,以检验、改善和强化应急能力,并对培训和演练结果进行总结和评估,进一步完善应急预案。
6.4 物资和经费保障
6.4.1 物资储备
区卫生健康、发展改革、经济和信息化、财政部门要加强沟通、协调配合,建立应对突发公共卫生事件所需物资的实物储备和生产能力储备。区卫生健康委提出卫生应急物资储备计划,发展改革、经济和信息化部门负责组织、落实物资储备,财政部门保障物资储备经费。物资储备种类包括:药品、疫苗、医疗卫生设备和器材、快速检测设备和试剂、传染源隔离及卫生防护用品和应急设施。在保证一定数量必需应急物资储备的基础上,实施由实物储备向生产能力储备转化,通过建立应急生产启动运行机制,实现应急物资动态储备;加强对储备物资的管理,防止储备物资被盗用、挪用、流散和失效。发生突发公共卫生事件时,由区应急指挥部组织协调应急储备物资的调用,各相关职能部门负责实施。卫生应急储备物资使用后要及时补充。
6.4.2 经费保障
区财政局按规定落实对突发公共卫生事件应急处置专业卫生技术机构的财政补助政策和突发公共卫生事件应急处置经费。
6.5 通信和交通保障
卫生应急队伍要根据实际工作需要配备通信设备和交通工具。区交通运输局要优先安排紧急卫生应急物资和救援队伍的运送。区科技经济信息化局要协调各通信运营企业采取有效措施,积极做好通信保障工作。
6.6 制度保障
区卫生健康委、区司法局等有关部门应根据突发公共卫生事件应急处置过程中出现的新问题、新情况,加强调查研究,起草和制订并不断完善应对突发公共卫生事件的规章制度,形成科学、完整的突发公共卫生事件应急制度体系。
6.7 社会公众的宣传教育
有关部门利用广播、影视、报刊、互联网、手册、宣传栏、新媒体等多种传播形式对社会公众广泛开展应急知识的普及教育,宣传卫生科普知识,指导群众以科学的行为和方式应对突发公共卫生事件。要充分发挥各类教育机构和有关社会组织在普及卫生应急知识和卫生科普知识方面的作用。
7 附 则
7.1 名词术语
突发公共卫生事件是指突然发生,造成或者可能造成社会公众健康严重损害的重大传染病疫情、群体性不明原因疾病、重大食物和职业中毒以及其他严重影响公众健康的事件。
重大传染病疫情:指某种传染病在短时间内发生、波及范围广泛,出现大量的病人或死亡病例,其发病率远远超过常年的发病率水平的情况。
群体性不明原因疾病:指在短时间内,某个相对集中的区域内同时或者相继出现具有共同临床表现病人,且病例不断增加,范围不断扩大,又暂时不能明确诊断的疾病。
重大职业中毒:指由于职业危害的原因而造成的人数众多或者伤亡较重的中毒事件。
新传染病:指全球首次发现的传染病。
我国尚未发现传染病:指埃博拉、猴痘、黄热病、人变异性克雅氏病等在其他国家和地区已经发现,在我国尚未发现过的传染病。
我国已消灭传染病:指天花、脊髓灰质炎等传染病。
旅行建议:指为防止疫病因人员流动进一步扩散蔓延,向社会公众发出的尽量避免或减少到疫区非必要旅行的建议。
7.2 预案启动格式
突发公共卫生事件的信息来源;事件现状;宣布启动相应的应急预案等级;发布单位或发布人及发布时间。
7.3 新闻发布内容
突发公共卫生事件的基本情况;国家及省领导同志的指示;应急处置工作情况;下一步工作计划;需要说明的其他有关问题。
7.4 应急结束宣布格式
突发公共卫生事件发生、伤亡和损失情况;应急处置成效及目前状况;宣布结束应急,撤销现场指挥机构;善后处置和恢复
工作情况;发布单位或发布人及发布时间。
7.5 预案管理
本预案根据突发公共卫生事件的形势变化和实施中发现的问题,及时组织修订完善。有关部门根据需要和本预案的规定,制定本部门职责范围内的相关应急预案,报区人民政府备案,抄送区人民政府应急管理部门和上级主管部门。
7.6 预案解释
本预案由区政府办会同区卫生健康委负责解释。
7.7 预案实施时间
本预案自发布之日起实施。
附件:1. 突发公共卫生事件分级标准
2. 突发公共卫生事件监测体系
附件 1
突发公共卫生事件分级标准
一、特别重大突发公共卫生事件
有下列情形之一的为特别重大突发公共卫生事件:
1.肺鼠疫、肺炭疽在大、中城市发生并有扩散趋势,或肺鼠疫、肺炭疽疫情波及 2 个以上的省份,并有进一步扩散趋势。
2.发生新型冠状病毒肺炎、传染性非典型肺炎、人感染高致病性禽流感病例,并有扩散趋势。
3.涉及多个省份的群体性不明原因疾病,并有扩散趋势。
4.发生新传染病或我国尚未发现的传染病发生或传入,并有扩散趋势,或发现我国已消灭的传染病重新流行。
5.发生烈性病菌株、毒株、致病因子等丢失事件。
6.周边以及与我国通航的国家和地区发生特大传染病疫情,并出现输入性病例,严重危及我国公共卫生安全的事件。
7.国务院卫生健康部门认定的其他特别重大突发公共卫生事件。
二、重大突发公共卫生事件
有下列情形之一的为重大突发公共卫生事件:
1.在一个县(市)行政区域内,一个平均潜伏期内(6 天)发生 5 例以上肺鼠疫、肺炭疽病例,或者相关联的疫情波及 2
个以上的县(市)。
2.发生新型冠状病毒肺炎、传染性非典型肺炎、人感染高致病性禽流感疑似病例。
3.腺鼠疫发生流行,在一个市(地)行政区域内,一个平均潜伏期内多点连续发病 20 例以上,或流行范围波及 2 个以上市(地)。
4.霍乱在一个市(地)行政区域内流行,一周内发病 30例以上,或波及 2 个以上市(地),有扩散趋势。
5.乙类、丙类传染病波及 2 个以上县(市),一周内发病水平超过前 5 年同期平均发病水平 2 倍以上。
6.我国尚未发现的传染病发生或传入,尚未造成扩散。
7.发生群体性不明原因疾病,扩散到县(市)以外的地区。
8.发生重大医源性感染事件。
9.预防接种或群体预防性服药出现人员死亡。
10.一次发生急性职业中毒 50 人以上,或死亡 5 人以上。
11. 一次食物中毒人数超过 100 人并出现死亡病例,或出现10 例以上死亡病例;
12.境内外隐匿运输、邮寄烈性生物病原体、生物毒素造成我境内人员感染或死亡的。
13.省级以上人民政府卫生健康行政部门认定的其他重大突发公共卫生事件。
三、较大突发公共卫生事件
有下列情形之一的为较大突发公共卫生事件:
1.发生肺鼠疫、肺炭疽病例,一个平均潜伏期内病例数未超过 5 例,流行范围在一个县(市)行政区域以内。
2.腺鼠疫发生流行,在一个县(市)行政区域内,一个平均潜伏期内连续发病 10 例以上,或波及 2 个以上县(市)。
3.霍乱在一个县(市)行政区域内发生,一周内发病 10-29 例;或波及 2 个以上县(市);或市级以上城市的市区首次发
生。
4.一周内在一个县(市)行政区域内,乙、丙类传染病发病水平超过前 5 年同期平均发病水平 1 倍以上。
5.在一个县(市)行政区域内发现群体性不明原因疾病。
6.预防接种或群体预防性服药出现群体心因性反应或不良反应。
7.一次发生急性职业中毒 10-49 人,或死亡 4 人以下。
8. 一次食物中毒人数超过 100 人,或出现死亡病例。
9.肠出血性大肠杆菌(O157:H7)感染性腹泻在县(市)行政区域内一周发生 3 例以上,或疫情波及 2 个以上县(市),
或省辖市的市区首次发生。
10.市级以上人民政府卫生健康行政部门认定的其他较大突发公共卫生事件。
四、一般突发公共卫生事件
有下列情形之一的为一般突发公共卫生事件:
1.腺鼠疫在一个县(市)行政区域内发生,一个平均潜伏期内病例数未超过 10 例。
2.霍乱在一个县(市)行政区域内发生,1 周内发病 9 例以下。
3.一次发生急性职业中毒 9 人以下,未出现死亡病例。
4. 一次食物中毒人数 30-99 人,未出现死亡病例。
5.肠出血性大肠杆菌(O157:H7)感染性腹泻在县(市)行政区域内一周发生 3 例以下。
6.区县级以上人民政府卫生健康行政部门认定的其他一般突发公共卫生事件。
附件 2


皖公网安备 34100302000001号
不良信息举报