号: 003146005/202509-00140 信息分类: 分配结果
主题分类: 科技、教育,政务公开、政府信息公开 发文日期:
发布机构: 黄山区政府办 发布日期: 2025-09-28
生效日期: 有效 废止日期:
发布文号: 无文号 词:
内容概述: 性: 有效

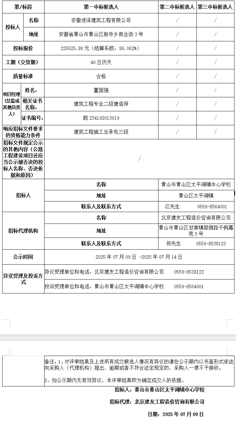
太平湖中心学校食堂屋顶及厕所维修项目中标候选人公示

作者:黄山区教育局 发布时间:2025-09-28 15:43 信息来源:黄山区教育局 阅读次数:

北京建友工程造价咨询有限公司受黄山市黄山区太平湖镇中心学的委托,对太平湖中心学校食堂屋顶及厕所维修项目(招标编号:BJJY250701)进行招标,本项目于2025年07月09日15时00分在北京建友工程造价咨询有限公司(黄山市黄山区甘棠镇翠微路千枫嘉苑5号)开标、评标,现根据有关法律、法规要求,对中标候选人进行公示。

经评标委员会评审推荐中标候选人为: