长辈版
无障碍
简体
繁体
网站首页
首 页
资讯中心
区长之窗
政府信息公开
政务服务
互动交流
解读回应
魅力黄山区
数据发布
政务新媒体
一网
搜
当前位置:
首页
> 政府信息公开 > 黄山区住房和城乡建设局
>
政策法规
>
部门文件
索
引
号:
003145985/202407-00005
信息分类:
部门文件
主题分类:
城乡建设、环境保护,其他,政务公开、政府信息公开,公民,公告,其他,其他,其他,其他
发文日期:
2024-07-31
发布机构:
住建局
发布日期:
2024-07-31
生效日期:
有效
废止日期:
发布文号:
黄政办【2024】6号
关
键
词:
内容概述:
有
效
性:
有效
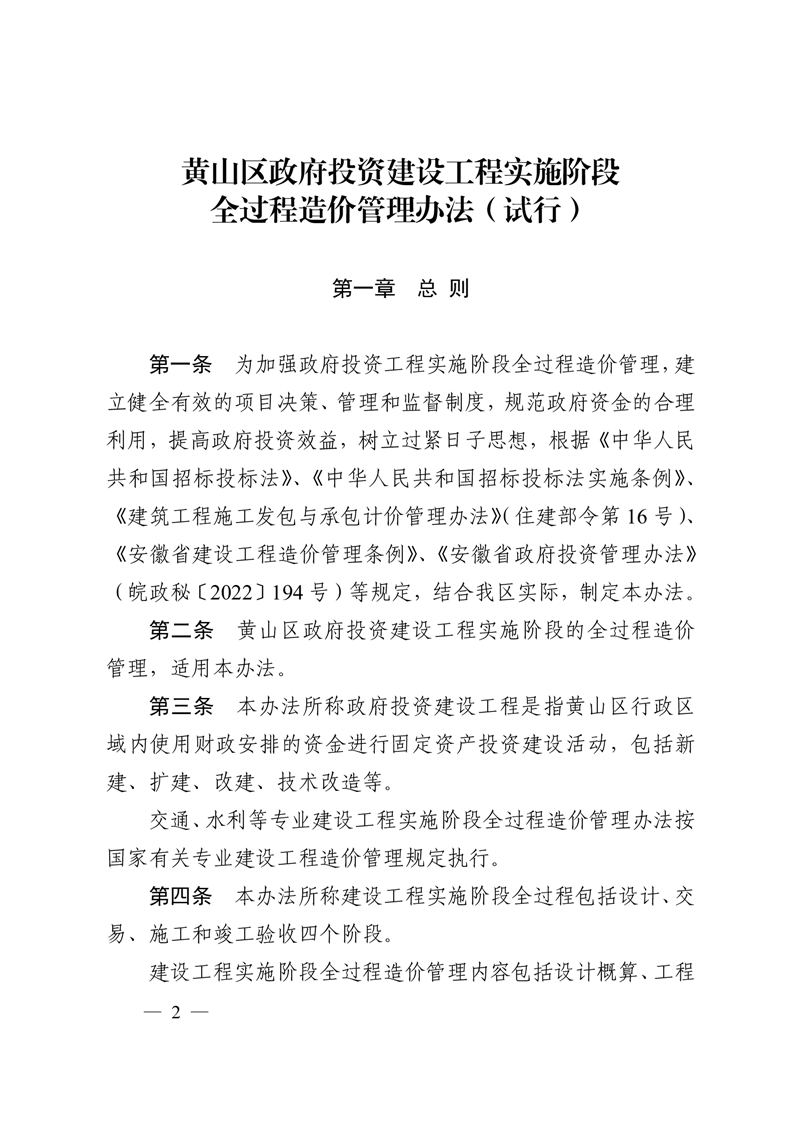
【部门文件】黄山区政府投资建设工程实施阶段全过程造价管理办法
作者:住建局
发布时间:2024-07-31 08:54
信息来源:黄山区住房和城乡建设局
阅读次数:
次
字号:
大
中
小
文本下载
我要纠错
打印
收藏
扫一扫在手机打开当前页
智能云搜
政务微信
政务微博
分享