长辈版
无障碍
简体
繁体
网站首页
首 页
资讯中心
区长之窗
政府信息公开
政务服务
互动交流
解读回应
魅力黄山区
数据发布
政务新媒体
一网
搜
当前位置:
首页
> 政府信息公开 > 黄山区文化旅游体育局
>
政策法规
>
部门文件
索
引
号:
003145598/202505-00009
信息分类:
部门文件
主题分类:
综合政务
发文日期:
2025-05-23
发布机构:
黄山区文化旅游体育局
发布日期:
2025-05-23
生效日期:
有效
废止日期:
发布文号:
黄文旅体〔2025〕5号
关
键
词:
内容概述:
有
效
性:
有效
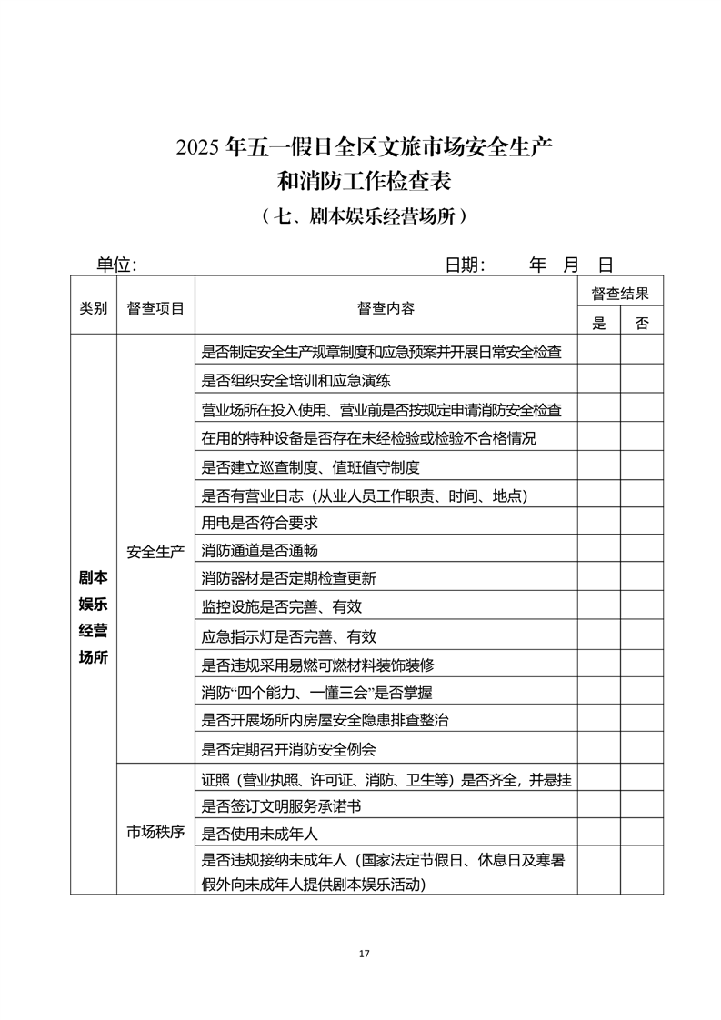
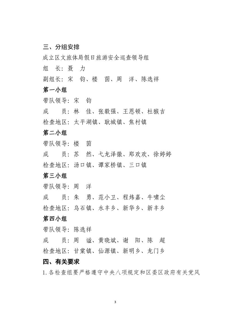
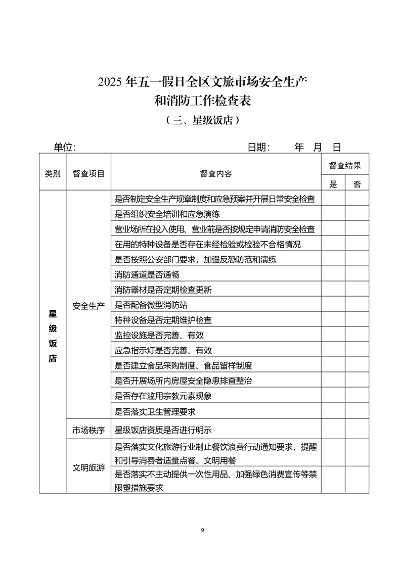
关于开展2025年五一假日全区文旅市场安全生产和消防工作检查的通知
作者:黄山区文化旅游体育局
发布时间:2025-05-23 15:22
信息来源:黄山区文化旅游体育局
阅读次数:
次
字号:
大
中
小
文本下载
我要纠错
打印
收藏
扫一扫在手机打开当前页
智能云搜
政务微信
政务微博
分享