长辈版
无障碍
简体
繁体
网站首页
首 页
资讯中心
区长之窗
政府信息公开
政务服务
互动交流
解读回应
魅力黄山区
数据发布
政务新媒体
一网
搜
当前位置:
首页
> 政府信息公开 > 黄山区卫生健康委员会
>
行政执法信息公示
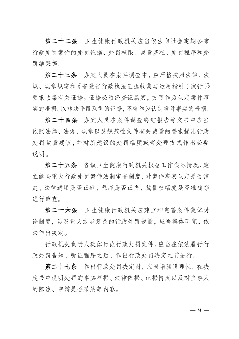
>
执法依据和程序信息
索
引
号:
003145942/202212-00003
信息分类:
执法依据和程序信息
主题分类:
卫生、体育
发文日期:
发布机构:
黄山区卫生健康委员会
发布日期:
2022-12-28
生效日期:
有效
废止日期:
发布文号:
关
键
词:
内容概述:
有
效
性:
有效
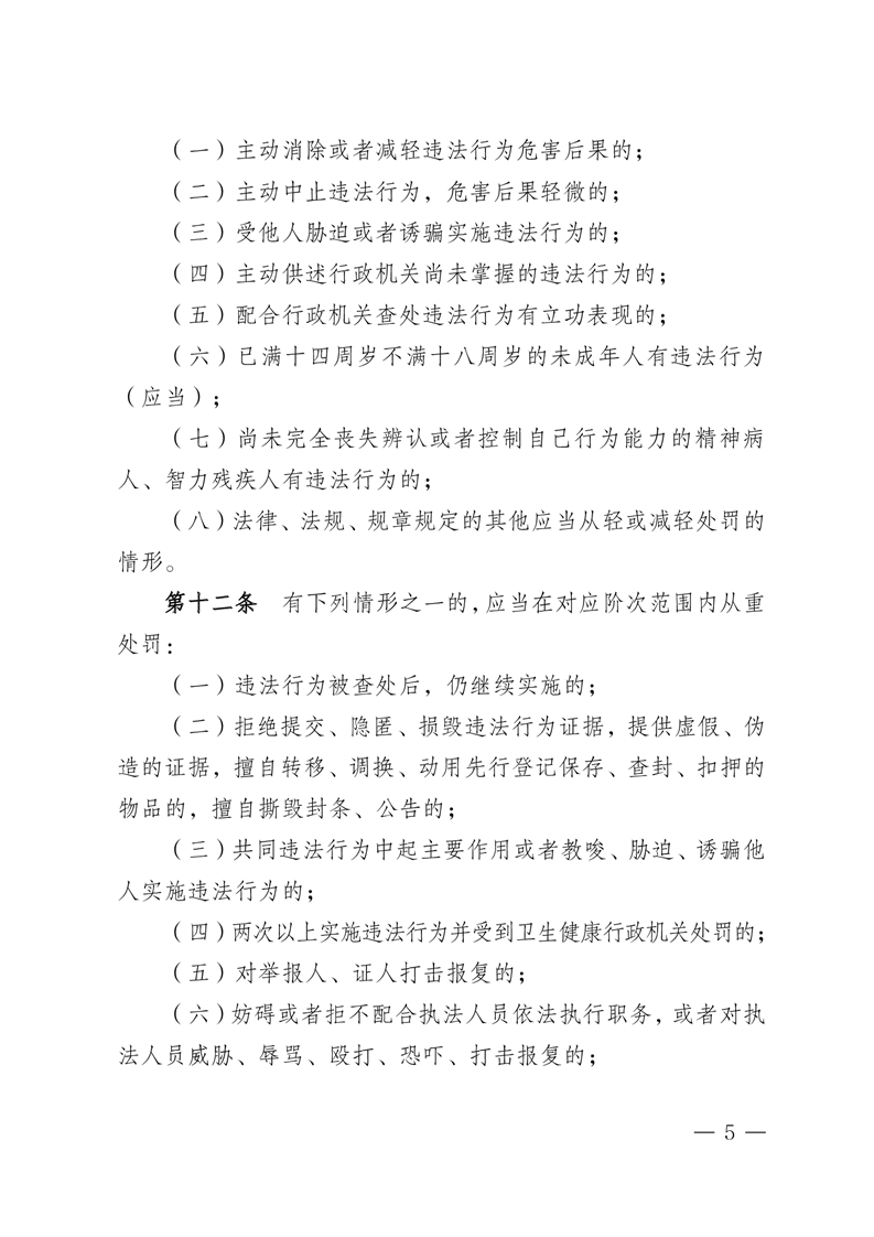
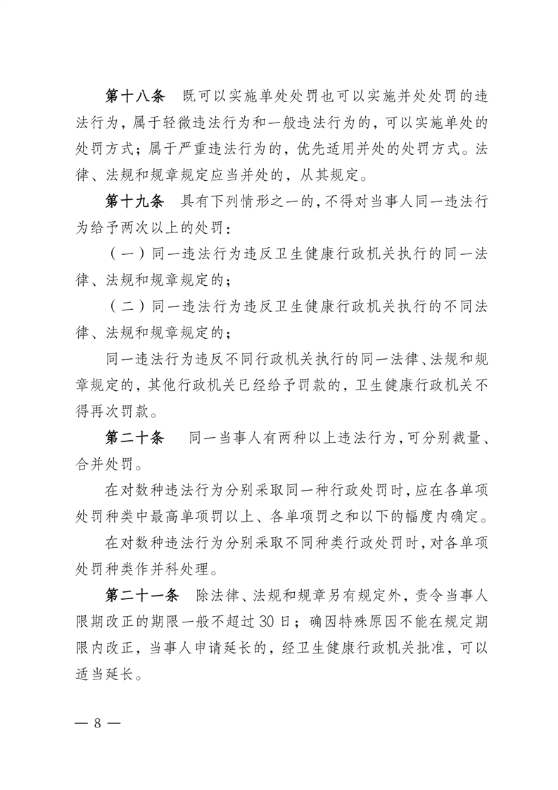
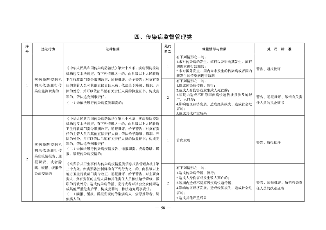
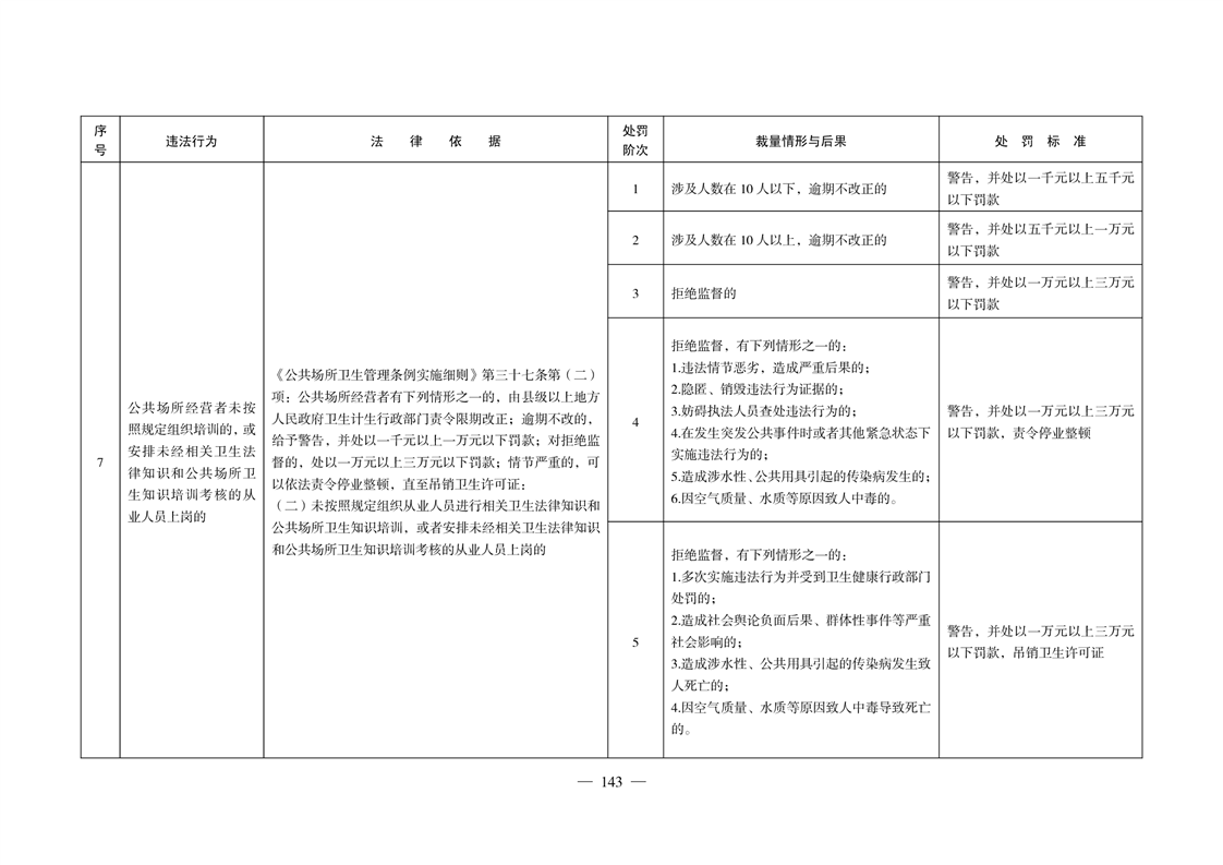
关于印发《安徽省卫生健康行政处罚裁量权实施办法》《安徽省卫生健康行政处罚 裁量权基准》的通知
作者:卫健委
发布时间:2022-12-28 16:22
信息来源:黄山区卫生健康委员会
阅读次数:
次
字号:
大
中
小
文本下载
我要纠错
打印
收藏
扫一扫在手机打开当前页
智能云搜
政务微信
政务微博
分享