长辈版
无障碍
简体
繁体
网站首页
首 页
资讯中心
区长之窗
政府信息公开
政务服务
互动交流
解读回应
魅力黄山区
数据发布
政务新媒体
一网
搜
当前位置:
首页
> 政府信息公开 > 中共黄山区委宣传部
>
部门预决算
>
“三公”经费情况
索
引
号:
11341003003146267Y/202409-00002
信息分类:
“三公”经费情况
主题分类:
政务公开、政府信息公开
发文日期:
2024-09-10
发布机构:
中共黄山区委宣传部
发布日期:
2024-09-20
生效日期:
有效
废止日期:
发布文号:
无文号
关
键
词:
内容概述:
黄山区委宣传部2023年度一般公共预算财政拨款“三公”经费支出决算情况说明
有
效
性:
有效
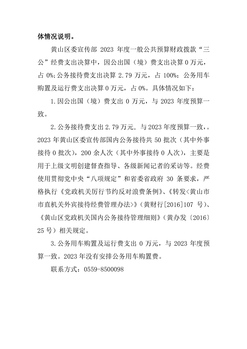
黄山区委宣传部2023年度一般公共预算财政拨款“三公”经费支出决算情况说明
作者:黄山区委宣传部
发布时间:2024-09-20 16:46
信息来源:中共黄山区委宣传部
阅读次数:
次
字号:
大
中
小
文本下载
我要纠错
打印
收藏
扫一扫在手机打开当前页
智能云搜
政务微信
政务微博
分享