黄山区委宣传部2024年预算公开
2024年3月
目 录
第一部分 单位概况
1.主要职责
2.部门预算单位构成
3.2024年度主要工作任务
第二部分 2024年单位预算表
1.黄山区委宣传部2024年收支预算总表
2.黄山区委宣传部2024年收入预算总表
3.黄山区委宣传部2024年支出预算总表
4.黄山区委宣传部2024年财政拨款收支预算总表
5.黄山区委宣传部2024年一般公共预算支出表
6.黄山区委宣传部2024年一般公共预算基本支出表
7.黄山区委宣传部2024年政府性基金预算支出表
8.黄山区委宣传部2024年国有资本经营预算支出表
9.黄山区委宣传部2024年基本支出表
10.黄山区委宣传部2024年项目支出表
11.黄山区委宣传部2024年政府采购预算支出表
12.黄山区委宣传部2024年政府购买服务预算支出表
13.黄山区委宣传部2024年项目支出绩效目标及项目情况表
14.黄山区委宣传部2024年“三公”经费财政拨款支出预算表
第三部分 2024年区委宣传部预算情况说明
1.关于2024年收支预算总体情况说明
2.关于2024年收入预算情况说明
3.关于2024年支出预算情况说明
4.关于2024年财政拨款收支预算总体情况说明
5.关于2024年一般公共预算财政拨款情况说明
6.关于2024年一般公共预算基本支出情况说明
7.关于2024年政府性基金预算拨款情况说明
8.关于2024年国有资本经营预算拨款情况说明
9.关于2024年项目支出表的说明
10.关于2024年政府采购支出表的说明
11.关于2024年政府购买服务支出表的说明
12.关于2024年“三公”经费预算情况说明
13.其他重要事项情况说明
第四部分 名词解释
第一部分 单位概况
一、主要职责
根据《中共黄山区委办公室关于印发部门“三定”规定和区人大常委会机关等6个部门“三定”规定调整方案的通知》文件规定,黄山区委宣传部主要职责是:
(一)按照市委宣传部和区委的要求,部署全区宣传工作,指导全区各党委的宣传思想工作。
(二)负责对全区宣传思想工作宏观问题进行调查研究,总结经验,抓好典型,不断推进宣传思想工作深入开展。
(三)按照建立社会主义市场经济体制的要求,搞好经济宣传工作,努力为经济建设服务。
(四)负责部署全局性的思想政治工作;配合有关部门做好党员教育工作。
(五)负责组织全区的理论学习、理论宣传和理论研究工作;归口管理区委理论讲师组。
(六)指导全区精神文明建设活动,做好精神文明建设活动的宣传工作。
(七)负责引导社会舆论,组织区内重大活动的新闻报道;指导区融媒体中心的工作;指导全区党报党刊发行工作。
(八)协调、协同有关部门做好社会宣传工作,指导卫生、计划生育等有关单位贯彻执行党的方针政策。
(九)贯彻落实党的对外宣传方针、政策,适应对外开放需要,组织协调全区对外宣传工作。
(十)指导、协调全区精神文明建设、“扫黄打非”、文化市场管理以及重大文艺活动等工作。
(十一)负责全区企事业单位政工人员的政工系列专业技术职务评审工作。
(十二)受区委委托,会同区委组织部管理区直宣传系统各单位领导干部,指导各部门领导班子建设;配合乡镇做好宣传干部的管理工作;配合有关部门做好人才工作。
(十三)完成区委和上级宣传部交办的其他任务。
二、单位预算单位构成
黄山区委宣传部2024年度部门预算包括区委宣传部本级、区网络安全和对外宣传中心、区委理论讲师组、区精神文明建设指导中心、区文学艺术界联合会单位组成,纳入部门预算编制范围的单位共5个,具体情况见下表。
|
序号 |
单位名称 |
单位性质 |
备注 |
|
1 |
黄山区委宣传部本级 |
行政单位 |
|
|
2 |
黄山区网络安全和对外宣传中心 |
全额拨款事业单位 |
|
|
3 |
黄山区委讲师组 |
全额拨款事业单位 |
|
|
5 |
区精神文明建设指导中心 |
全额拨款事业单位 |
|
|
5 |
黄山区文联 |
人民团体 |
|
|
|
|
|
|
截至2023年12月31日,黄山区委宣传部及所属单位实有各类人员34人,其中在职17人、临聘人员3人,退休14人。
三、2024年度主要工作任务
(一)深入开展习近平新时代中国特色社会主义思想学习教育。
(二)坚持和加强党对宣传思想工作的全面领导。
(三)巩固壮大主流思想舆论。牢牢掌握意识形态工作领导权。
(四)拓宽对外宣传渠道,展示黄山区对外美好形象。
(五)加快推进文化事业和文化产业高质量发展。
(六)持续深化精神文明建设,巩固全域全国文明城市创建成果。
第二部分 2024年单位预算表
















第三部分 2024年单位预算情况说明
一、关于2024年收支预算总体情况说明
按照综合预算的原则,黄山区委宣传部所有收入和支出均纳入部门预算管理。黄山区区委宣传部2024年收支总预算388.14万元,收入包括一般公共预算拨款收入、政府性基金预算拨款收入、财政专户管理非税收入、上年结转收入,支出包括:一般公共服务、社会保障和就业支出、卫生健康支出、住房保障支出。
二、关于2024年收入预算情况说明
黄山区委宣传部2024年收入预算388.14万元,其中:一般公共预算拨款收入315.99万元,占81.41%,比2023年预算减少28.21万元,下降6.77%,下降原因主要是文化产业专项资金的统筹;政府性基金预算拨款收入0万元,占0%,与2023年持平;财政专户管理非税收入0万元,占0%;上年结转结余0万元,占0%,比2023年预算减少10万元,下降100%,下降原因主要是未转结上年度上级转移支付资金。
三、关于2024年支出预算情况说明
黄山区委宣传部2024年支出预算388.14万元,比2023年预算减少28.21万元,下降6.77%,下降原因主要是文化产业专项资金的统筹。其中,基本支出307.88万元,占79.32%,主要用于保障机构日常运转、完成日常工作任务等;项目支出80.26万元,占20.68%,主要用于全域全国文明城市创建、新时代文明实践中心(所、站)、“扫黄打非”、宣传思想等各项工作。
四、关于2024年财政拨款收支预算总体情况说明
黄山区委宣传部2024年财政拨款收支预算388.14万元。收入按资金来源分为:一般公共预算拨款388.14万元、政府性基金预算拨款0万元、国有资本经营预算拨款0万元;按资金年度分为:当年财政拨款收入388.14万元,上年结转0万元。支出按功能分类分为:一般公共服务支出315.99万元,占81.41%;社会保障和就业支出41.66万元,占10.73%;卫生健康支出8.48万元,占2.2%;住房保障支出22.01万元,占5.66%。
五、关于2024年一般公共预算财政拨款情况说明
(一)一般公共预算拨款规模变化情况。
黄山区委宣传部2024年一般公共预算拨款388.14万元,比2023年预算拨款减少28.21万元,下降6.77%,主要原因:文化产业专项资金的统筹。
(二)一般公共预算拨款结构情况。
黄山区委宣传部2024年一般公共服务支出315.99万元,占81.41%;社会保障和就业支出41.66万元,占10.73%;卫生健康支出8.48万元,占2.2%;住房保障支出22.01万元,占5.66%。
(三)一般公共预算拨款具体使用情况。
1. 一般公共服务支出(类)组织事务(款)行政事务(项)2024年预算1万元,比2023年预算增加1万元,增长100%,增长原因主要是预算列入组织事务支出。
2.一般公共服务支出(类)宣传事务(款)行政运行(项)2024年预算247.57万元,比2023年预算减少60.87万元,下降19.73%,下降的原因主要是根据财政工作要求,压缩公用经费,减少业务经费支出。
3.一般公共服务支出(类)宣传事务(款)事业运行(项)2024年预算66.12万元,比2023年预算增加27.44万元,增加70.91%,增加的原因主要是新招录事业单位人员2人。
4.一般公共服务支出(类)宣传事务(款)其他共产党事务支出(项)2024年预算1.3万元,比2023年预算增加0.05万元,增长4%,增长原因主要是党员人数增加。
5.社会保障和就业支出(类)行政事业单位养老支出(款)2024年预算41.66万元,比2023年预算增加3.66万元,增长9.63%,增长原因主要是退休人员增加。
6.卫生健康支出(类)行政事业单位医疗(款)2024年预算8.48万元,比2023年预算增加0.66万元,增加8.43%,增加原因主要是缴费基数的调整。
7.住房保障支出(类)住房改革支出(款)住房公积金(项)2024年预算22.01万元,比2023年预算增加1.84万元,增长9.12%,增长原因主要是在编在岗人员增加。
六、关于2024年一般公共预算基本支出情况说明
黄山区委宣传部2024年一般公共预算基本支出307.88万元,其中:
工资福利支出261.26万元,主要包括:基本工资、津贴补贴、绩效工资、机关事业单位基本养老保险缴费、工伤保险、大病保险、职业年金缴费、职工基本医疗保险缴费、住房公积金、提租补贴、医疗费、其他工资福利支出等。
商品和服务支出27.12万元,主要包括:办公费、印刷费、咨询费、手续费、水费、电费、邮电费、物业管理费、差旅费、维修(护)费、租赁费、会议费、培训费、劳务费、委托业务给、工会经费、福利费、其他交通费、其他商品和服务支出等。
对个人和家庭的补助19.5万元,主要包括:离休费、退休费、抚恤金、生活补助、救济费、医疗费补助、助学金、奖励金、个人生产补贴、其他对个人和家庭的补助等。
七、关于2024年政府性基金预算拨款情况说明
黄山区委宣传部2024年没有政府性基金预算拨款收入,也没有使用政府性基金预算拨款安排的支出。
八、关于2024年国有资本经营预算拨款情况说明
黄山区委宣传部2024年没有国有资本经营预算拨款收入,也没有使用国有资本经营预算拨款安排的支出。
九、关于2024年项目支出表的说明
黄山区委宣传部2024年预算共安排项目支出80.26万元,比2023年预算减少69.12万元,下降46.27%,下降原因主要是统筹了文化产业专项资金,压缩各项业务经费。主要包括:本年财政拨款安排 80.26万元(其中,一般公共预算拨款安排 80.26万元,政府性基金预算拨款安排0万元,国有资本经营预算拨款安排0万元),财政拨款结转结余安排0万元(其中,一般公共预算拨款安排 0万元,政府性基金预算拨款安排0万元,国有资本经营预算拨款安排0万元)、财政专户管理资金安排0万元和单位资金安排0万元。
十、关于2024年政府采购支出表的说明
黄山区委宣传部2024年没有使用一般公共预算拨款、政府性基金预算拨款、国有资本经营预算拨款、财政专户管理资金和单位资金安排的政府采购支出。
十一、关于2024年政府购买服务支出表的说明
黄山区委宣传部2024年预算安排政府购买服务支出10万元,比2023年预算增加100万元,增长100%,增长原因主要是2023年度该项支出未列入政府购买服务项目。
十二、关于2024年“三公”经费预算情况说明
为全面反映“三公”经费支出,本次公开的“三公”经费预算为单位汇总数。2024年,黄山区委宣传部“三公”经费支出预算4万元,与2023年持平。其中因公出国(境)费0元,公务接待费0万元,公务用车购置及运行费0万元。具体情况如下:
因公出国(境)费。支出预算0万元,与2023年预算增加持平。经费使用严格执行《黄山区区直党政机关因公临时出国经费管理办法》相关规定。需要说明的是,该项经费根据外办批准的因公临时出国(境)计划,年初预算统一安排到区外办,不安排到部门,由区外办统筹安排并由区外办集中公开。
公务用车购置及运行费。支出预算0万元,与2023年预算持平。其中:公务用车运行费0万元,与2023年预算持平,该项经费主要用于车辆燃料费、维修费、过路过桥费等支出;公务用车购置费0万元,与2023年预算持平。经费使用严格按照中央、省和区有关公务用车配备使用管理制度执行。
公务接待费支出4万元。支出预算4万元,与2023年预算持平,主要用于接待工作监督检查用餐、记者采风等,经费使用安排积极贯彻落实“中央八项规定”,严格执行《党政机关厉行节约反对浪费条例》和《黄山区区直机关公务接待费管理暂行办法》等相关规定。
十三、其他重要事项情况说明
(一)项目及绩效目标情况
1.“全域全国文明城市创建工作经费”项目。
(1)项目概述。新时代文明实践中心(所、站)建设、文明创建工作项目经费,主要包括公益广告制作费、印刷费、差旅费、会议费、公务接待费、劳务费、宣传费、办公设备购置费等经费支出。保障创城各项工作的有序开展。
(2)立项依据。常态化开展创建各项工作。
(3)实施主体和起止时间。实施主体为区委宣传部(文明办),起止时间为2024年1月1日-2024年12月31日。
(4)项目内容。常态化开展创建工作,支出经费包括:办公费、印刷费、邮电费、差旅费、会议费、公务接待费、劳务费、宣传费、办公设备购置费等。
(5)年度预算安排。一般财政拨款预算16.6万元,其中:办公费6.6万元,其他交通费5万元,印刷费4万元,差旅费1万元。
(6)绩效目标和指标。巩固创建成果,常态化开展各项工作,整体提升文明程度。
|
项目支出绩效目标表 |
|||||||
|
( 2024 年度) |
|||||||
|
项目名称 |
全域全国文明城市创建工作、新时代文明实践中心(所、站)工作经费 |
||||||
|
主管部门及代码 |
[022]中共黄山市黄山区委宣传部 |
实施单位 |
中共黄山市黄山区委宣传部 |
||||
|
项目属性 |
常年项目 |
项目期 |
1年 |
||||
|
项目资金 |
16.60 |
年度资金总额: |
16.60 |
||||
|
16.60 |
其中:财政拨款 |
16.60 |
|||||
|
0.00 |
其他资金 |
0.00 |
|||||
|
总 |
中期目标(2024年—2024年) |
年度目标 |
|||||
|
用于全国文明城市创建、新时代文明实践中心(所站)各项工作经费、 |
用于全国文明城市创建、新时代文明实践中心(所站)各项工作经费、 |
||||||
|
绩 |
一级指标 |
二级指标 |
指标值 |
二级指标 |
三级指标 |
指标值 |
|
|
产出指标 |
数量指标 |
15次 |
数量指标 |
数量指标 |
15次 |
||
|
质量指标 |
通过年度复评 |
质量指标 |
质量指标 |
通过年度复评 |
|||
|
时效指标 |
1年 |
时效指标 |
时效指标 |
1年 |
|||
|
成本指标 |
16.6万 |
成本指标 |
成本指标 |
16.6万 |
|||
|
效益指标 |
经济效益指标 |
通过开展创建工作,提供良好营商环境。 |
经济效益指标 |
经济效益指标 |
通过开展创建工作,提供良好营商环境。 |
||
|
社会效益指标 |
促进健康和谐社会建设。 |
社会效益指标 |
社会效益指标 |
促进健康和谐社会建设。 |
|||
|
生态效益指标 |
不适用 |
生态效益指标 |
生态效益指标 |
不适用 |
|||
|
可持续影响指标 |
促进提高群众共建文明城市的意识。 |
可持续影响指标 |
可持续影响 指标 |
促进提高群众共建文明城市的 意识。 |
|||
|
满意度指标 |
满意度 指标 |
100% |
满意度指标 |
满意度指标 |
100% |
||
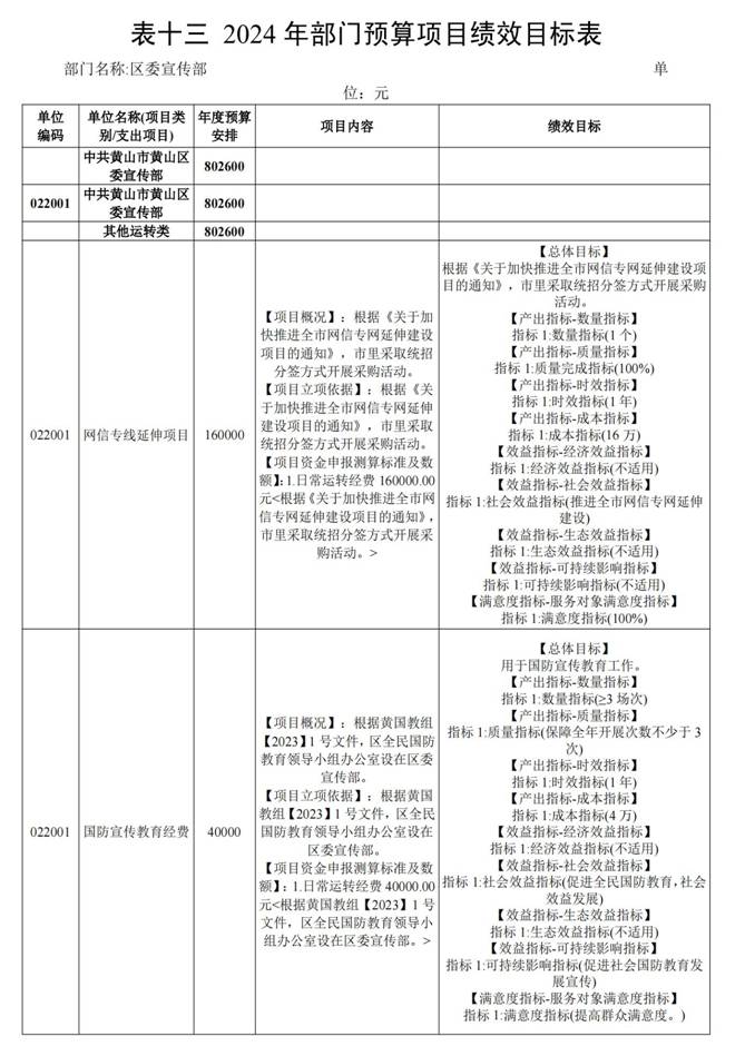
2.“国防教育经费”项目
(1)项目概述。用于国防教育宣传等各项工作经费。
(2)立项依据。开展国防宣传教育工作。
(3)实施主体和起止时间。实施主体为区委宣传部,起止时间为2024年1月1日-2024年12月31日。
(4)项目内容。用于国防教育宣传各项工作。
(5)年度预算安排。一般财政拨款预算4万元,主要用于国防宣传教育会议、材料、活动等日常办公支出
(6)绩效目标和指标。扎实有效开展全区国防教育工作。
|
项目支出绩效目标表 |
||||||||
|
( 2024 年度) |
||||||||
|
|
||||||||
|
项目名称 |
国防宣传教育经费 |
|||||||
|
主管部门及代码 |
[022]中共黄山市黄山区委 宣传部 |
实施单位 |
中共黄山市黄山区委宣传部 |
|||||
|
项目属性 |
常年项目 |
项目期 |
1年 |
|||||
|
项目资金 |
中期资金总额: |
4.00 |
年度资金总额: |
4.00 |
||||
|
其中:财政拨款 |
4.00 |
其中:财政拨款 |
4.00 |
|||||
|
其他资金 |
0.00 |
其他资金 |
0.00 |
|||||
|
总 |
中期目标(2024年—2024年) |
年度目标 |
||||||
|
根据黄国教组【2023】1号文件,区全民国防教育领导小组办公室设在区委宣传部。 |
用于国防宣传教育工作。 |
|||||||
|
绩 |
一级指标 |
二级指标 |
三级指标 |
指标值 |
二级指标 |
三级指标 |
指标值 |
|
|
产出指标 |
数量指标 |
数量指标 |
≥3场次 |
数量指标 |
数量指标 |
≥3场次 |
||
|
质量指标 |
质量指标 |
保障全年开展次数不少于3次 |
质量指标 |
质量指标 |
保障全年开展次数不少于3次 |
|||
|
时效指标 |
时效指标 |
1年 |
时效指标 |
时效指标 |
1年 |
|||
|
成本指标 |
成本指标 |
4万 |
成本指标 |
成本指标 |
4万 |
|||
|
绩 |
效益指标 |
经济效益指标 |
经济效益指标 |
不适用 |
经济效益指标 |
经济效益指标 |
不适用 |
|
|
社会效益指标 |
社会效益指标 |
促进全民国防教育,社会效益发展 |
社会效益指标 |
社会效益指标 |
促进全民国防教育,社会效益发展 |
|||
|
生态效益指标 |
生态效益指标 |
不适用 |
生态效益指标 |
生态效益指标 |
不适用 |
|||
|
可持续影响指标 |
可持续影响指标 |
促进社会国防教育发展宣传 |
可持续影响指标 |
可持续影响指标 |
促进社会国防教育发展宣传 |
|||
|
满意度指标 |
满意度 指标 |
满意度 指标 |
提高群众满意度。 |
满意度 指标 |
满意度 指标 |
提高群众 满意度。 |
||
(二)机关运行经费
黄山区委宣传部2024年机关运行经费财政拨款预算247.57万元,比2023年预算减少60.87万元,下降19.73%,下降主要原因是压缩公用经费,减少业务经费支出。
(三)政府采购情况
黄山区委宣传部2024年政府采购预算总额0万元。其中:政府采购货物预算0万元,政府采购工程预算0万元,政府采购服务预算0万元。
(四)国有资产占有使用情况
截至2023年12月31日,黄山区委宣传部固定资产总金额56.58万元,较上年增加0.15万元,其中,土地、房屋及构筑物0万元、通用设备47.48万元、专用设备0万元、其他资产9.1万元。
截至2023年12月31日,单位价值50万元以上的通用设备0台(套),单位价值100万元以上的专用设备0台(套)。
2024年区委宣传部预算安排购置车辆0辆,购置费0万元。其中:一般公务用车0辆、执法执勤用车0辆、特种专业技术用车0辆、其他用车0辆。
2024年区委宣传部预算安排购置单位价值50万元以上的通用设备0台(套),购置费0万元;安排购置单位价值100万元以上专用设备0台(套),购置费0万元。
(五)绩效目标设置情况
黄山区委宣传部2024年10个项目实行了绩效目标管理,涉及一般公共预算当年财政拨款80.26万元,政府性基金预算当年财政拨款0万元、财政专户管理资金当年安排0万元和单位资金安排安排0万元。
第四部分 名词解释
一、财政拨款收入:指区财政当年拨付的资金,主要包括一般公共预算拨款收入、政府性基金预算拨款收入、国有资本经营预算拨款收入。
二、财政专户管理非税收入:指按照非税收入管理相关规定,纳入财政专户管理的教育收费等。
三、其他收入:指除了财政拨款收入、财政专户管理非税收入等以外的收入。
四、上年结转:指以前年度安排、结转到本年仍按原用途继续使用的资金。
五、结转下年:指以前年度预算安排、因客观条件发生变化无法按原计划实施,需以后年度按原用途继续使用的资金。
六、基本支出:指为保障机构正常运转、完成日常工作任务而发生的人员支出和公用支出。
七、项目支出:指在基本支出之外为完成特定行政任务和事业发展目标所发生的支出。
八、“三公”经费:纳入财政预决算管理的“三公”经费,是指单位用财政拨款安排的因公出国(境)费、公务用车购置及运行费和公务接待费。其中,因公出国(境)费反映单位公务出国(境)的国际旅费、国外城区间交通费、住宿费、伙食费、培训费、公杂费等支出;公务用车购置及运行费反映单位公务用车购置支出(含车辆购置税)及燃料费、维修费、过桥过路费、保险费、安全奖励费用等支出;公务接待费反映单位按规定开支的各类公务接待(含外宾接待)支出。
附件:黄山区委宣传部2024年度项目支出绩效目标
项目支出绩效目标表
(2024年度)
|
项目名称 |
网信专线延伸项目 |
|||||||
|
主管部门及代码 |
[022]中共黄山市黄山区委宣传部 |
实施单位 |
中共黄山市黄山区委宣传部 |
|||||
|
项目属性 |
一次性项目 |
项目期 |
1年 |
|||||
|
项目资金 |
中期资金总额: |
16.00 |
年度资金总额: |
16.00 |
||||
|
其中:财政拨款 |
16.00 |
其中:财政拨款 |
16.00 |
|||||
|
其他资金 |
0.00 |
其他资金 |
0.00 |
|||||
|
总 |
中期目标(2024年—2024年) |
年度目标 |
||||||
|
根据《关于加快推进全市网信专网延伸建设项目的通知》,市里采取统招分签方式开展采购活动。 |
根据《关于加快推进全市网信专网延伸建设项目的通知》,市里采取统招分签方式开展采购活动。 |
|||||||
|
绩 |
一级指标 |
二级指标 |
三级指标 |
指标值 |
二级指标 |
三级指标 |
指标值 |
|
|
产出指标 |
数量指标 |
数量指标 |
1个 |
数量指标 |
数量指标 |
1个 |
||
|
质量指标 |
质量完成指标 |
100% |
质量指标 |
质量完成指标 |
100% |
|||
|
时效指标 |
时效指标 |
1年 |
时效指标 |
时效指标 |
1年 |
|||
|
成本指标 |
成本指标 |
16万 |
成本指标 |
成本指标 |
16万 |
|||
|
效益指标 |
经济效益 指标 |
经济效益指标 |
不适用 |
经济效益指标 |
经济效益指标 |
不适用 |
||
|
社会效益 指标 |
社会效益指标 |
推进全市网信专网延伸建设 |
社会效益指标 |
社会效益指标 |
推进全市网信专网延伸建设 |
|||
|
生态效益 指标 |
生态效益指标 |
不适用 |
生态效益指标 |
生态效益指标 |
不适用 |
|||
|
可持续影响指标 |
可持续影响指标 |
不适用 |
可持续影响指标 |
可持续影响指标 |
不适用 |
|||
|
满意度指标 |
满意度指标 |
满意度指标 |
100% |
满意度指标 |
满意度 指标 |
100% |
||
|
|
||||||||
项目支出绩效目标表
(2024年度)
|
项目名称 |
区委理论学习中心组、学习强国推广、宣传思想、网络安全、外宣战略经费 |
|||||||
|
主管部门及代码 |
[022]中共黄山市黄山区委宣传部 |
实施单位 |
中共黄山市黄山区委 宣传部 |
|||||
|
项目属性 |
常年项目 |
项目期 |
1年 |
|||||
|
项目资金 |
中期资金总额: |
17.40 |
年度资金总额: |
17.40 |
||||
|
其中:财政拨款 |
17.40 |
其中:财政拨款 |
17.40 |
|||||
|
其他资金 |
0.00 |
其他资金 |
0.00 |
|||||
|
总 |
中期目标(2024年—2024年) |
年度目标 |
||||||
|
用于宣传思想、理论宣传等工作经费。 |
用于区委理论学习中心组、宣传思想、学习强国推广、外宣战略经费工作经费。 |
|||||||
|
绩 |
一级指标 |
二级指标 |
三级指标 |
指标值 |
二级指标 |
三级指标 |
指标值 |
|
|
产出指标 |
数量指标 |
数量指标 |
2轮 |
数量指标 |
数量指标 |
2轮 |
||
|
质量指标 |
质量指标 |
保障理论宣讲按质按量完成 |
质量指标 |
质量指标 |
保障理论宣讲按质按量完成 |
|||
|
时效指标 |
时效指标 |
1年 |
时效指标 |
时效指标 |
1年 |
|||
|
成本指标 |
成本指标 |
17.4万 |
成本指标 |
成本指标 |
17.4万 |
|||
|
效益指标 |
经济效益指标 |
经济效益指标 |
通过开展宣讲,提高群众思想意识,促进经济发展。 |
经济效益指标 |
经济效益指标 |
通过开展宣讲,提高群众思想意识,促进经济发展。 |
||
|
社会效益指标 |
社会效益指标 |
促进宣传思想、理论宣传 |
社会效益指标 |
社会效益指标 |
促进宣传思想、理论宣传 |
|||
|
生态效益指标 |
生态效益指标 |
不适用 |
生态效益指标 |
生态效益指标 |
不适用 |
|||
|
可持续影响指标 |
可持续影响指标 |
不适用 |
可持续影响指标 |
可持续影响指标 |
不适用 |
|||
|
满意度指标 |
满意度 指标 |
满意度指标 |
100% |
满意度 指标 |
满意度 指标 |
100% |
||
|
|
||||||||
项目支出绩效目标表
(2024年度)
|
项目名称 |
综合保障业务费 |
|||||||
|
主管部门及代码 |
[022]中共黄山市黄山区委宣传部 |
实施单位 |
中共黄山市黄山区委宣传部 |
|||||
|
项目属性 |
常年项目 |
项目期 |
1年 |
|||||
|
项目资金 |
中期资金总额: |
3.40 |
年度资金总额: |
3.40 |
||||
|
其中:财政拨款 |
3.40 |
其中:财政拨款 |
3.40 |
|||||
|
其他资金 |
0.00 |
其他资金 |
0.00 |
|||||
|
总 |
中期目标(2024年—2024年) |
年度目标 |
||||||
|
用于人员正常工作经费。 |
用于人员综合保障经费。 |
|||||||
|
绩 |
一级指标 |
二级指标 |
三级指标 |
指标值 |
二级指标 |
三级指标 |
指标值 |
|
|
产出指标 |
数量指标 |
数量指标 |
17人 |
数量指标 |
数量指标 |
17人 |
||
|
质量指标 |
质量指标 |
有质有量保障工作运转。 |
质量指标 |
质量指标 |
有质有量保障工作运转。 |
|||
|
时效指标 |
时效指标 |
1年 |
时效指标 |
时效指标 |
1年 |
|||
|
成本指标 |
成本指标 |
3.4万 |
成本指标 |
成本指标 |
3.4万 |
|||
|
效益指标 |
经济效益指标 |
经济效益 指标 |
不适用 |
经济效益指标 |
经济效益 指标 |
不适用 |
||
|
社会效益指标 |
社会效益 指标 |
保障正常工作运转。 |
社会效益指标 |
社会效益 指标 |
保障正常工作运转。 |
|||
|
生态效益指标 |
生态效益 指标 |
不适用 |
生态效益指标 |
生态效益 指标 |
不适用 |
|||
|
可持续影响指标 |
可持续影响指标 |
促进工作效益。 |
可持续影响指标 |
可持续影响指标 |
促进工作效益。 |
|||
|
满意度指标 |
满意度 指标 |
满意度指标 |
100% |
满意度 指标 |
满意度指标 |
100% |
||
|
|
||||||||
项目支出绩效目标申报表
(2024年度)
|
项目名称 |
购买公共公益宣传服务 |
|||||||
|
主管部门及代码 |
[022]中共黄山市黄山区委 宣传部 |
实施单位 |
中共黄山市黄山区委 宣传部 |
|||||
|
项目属性 |
常年项目 |
项目期 |
1年 |
|||||
|
项目资金 |
中期资金总额: |
10.00 |
年度资金总额: |
10.00 |
||||
|
其中:财政拨款 |
10.00 |
其中:财政拨款 |
10.00 |
|||||
|
其他资金 |
0.00 |
其他资金 |
0.00 |
|||||
|
总 |
中期目标(2024年—2024年) |
年度目标 |
||||||
|
打造全国最干净城市工作经费。 |
创建最干净城市工作经费。 |
|||||||
|
绩 |
一级指标 |
二级指标 |
三级指标 |
指标值 |
二级指标 |
三级指标 |
指标值 |
|
|
产出指标 |
数量指标 |
数量指标 |
12次 |
数量指标 |
数量指标 |
12次 |
||
|
质量指标 |
质量指标 |
100% |
质量指标 |
质量指标 |
100% |
|||
|
时效指标 |
时效指标 |
1年 |
时效指标 |
时效指标 |
1年 |
|||
|
成本指标 |
成本指标 |
10万 |
成本指标 |
成本指标 |
10万 |
|||
|
效益指标 |
经济效益指标 |
经济效益指标 |
促进经济 效益。 |
经济效益 指标 |
经济效益 指标 |
促进经济 效益。 |
||
|
社会效益指标 |
社会效益指标 |
通过开展打造最干净城市,促进社会效益。 |
社会效益 指标 |
社会效益 指标 |
通过开展打 造最干净城市,促进社会效益。 |
|||
|
生态效益指标 |
生态效益指标 |
促进城市绿色环境发展 |
生态效益 指标 |
生态效益 指标 |
促进城市绿色环境发展 |
|||
|
可持续影响 指标 |
可持续影响 指标 |
持续保障城市干净卫生 |
可持续影响指标 |
可持续影响指标 |
持续保障城市干净卫生 |
|||
|
满意度 指标 |
满意度指标 |
满意度指标 |
100% |
满意度 指标 |
满意度指标 |
100% |
||
|
|
||||||||
项目支出绩效目标表
(2024年度)
|
项目名称 |
太平好人和道德模范表彰奖励金 |
|||||||
|
主管部门及代码 |
[022]中共黄山市黄山区委宣传部 |
实施单位 |
中共黄山市黄山区委宣传部 |
|||||
|
项目属性 |
常年项目 |
项目期 |
1年 |
|||||
|
项目资金 |
中期资金总额: |
1.50 |
年度资金总额: |
1.50 |
||||
|
其中:财政拨款 |
1.50 |
其中:财政拨款 |
1.50 |
|||||
|
其他资金 |
0.00 |
其他资金 |
0.00 |
|||||
|
总 |
中期目标(2024年—2024年) |
年度目标 |
||||||
|
根据《黄山市道德模范和身边好人管理办法》等工作要求,每年全区开展道德模范和身边好人的评选工作,一般评选10人,每人奖励金1500元。 |
根据《黄山市道德模范和身边好人管理办法》等工作要求,每年全区开展道德模范和身边好人的评选工作,一般评选10人,每人奖励金1500元。 |
|||||||
|
绩 |
一级指标 |
二级指标 |
三级指标 |
指标值 |
二级指标 |
三级指标 |
指标值 |
|
|
产出指标 |
数量指标 |
评选人数 |
10人 |
数量指标 |
评选人数 |
10人 |
||
|
质量指标 |
质量指标 |
保障评选公开公平公正 |
质量指标 |
质量指标 |
保障评选公开公平公正 |
|||
|
时效指标 |
时效指标 |
1年 |
时效指标 |
时效指标 |
1年 |
|||
|
成本指标 |
成本指标 |
1.5万 |
成本指标 |
成本指标 |
1.5万 |
|||
|
效益指标 |
经济效益指标 |
经济效益指标 |
不适用 |
经济效益指标 |
经济效益 指标 |
不适用 |
||
|
社会效益指标 |
社会效益指标 |
有效提升社会正能量 |
社会效益指标 |
社会效益 指标 |
有效提升社会正能量 |
|||
|
生态效益指标 |
生态效益指标 |
不适用 |
生态效益指标 |
生态效益 指标 |
不适用 |
|||
|
可持续影响 指标 |
可持续影响指标 |
持续提升社会正能量影响 |
可持续影响指标 |
可持续影响指标 |
持续提升社会正能量影响 |
|||
|
满意度指标 |
满意度指标 |
满意度指标 |
100% |
满意度指标 |
满意度指标 |
100% |
||
项目支出绩效目标表
(2024年度)
|
项目名称 |
“扫黄”打非”专项工作经费 |
|||||||
|
主管部门及代码 |
[022]中共黄山市黄山区委宣传部 |
实施单位 |
中共黄山市黄山区委宣传部 |
|||||
|
项目属性 |
常年项目 |
项目期 |
1年 |
|||||
|
项目资金 |
中期资金总额: |
5.00 |
年度资金总额: |
5.00 |
||||
|
其中:财政拨款 |
5.00 |
其中:财政拨款 |
5.00 |
|||||
|
其他资金 |
0.00 |
其他资金 |
0.00 |
|||||
|
总 |
中期目标(2024年—2024年) |
年度目标 |
||||||
|
根据全市“扫黄打非”工作考评办法(黄扫黄办字〔2023〕9号)文件要求,经费保障纳入考核,主要用于案事件查办、区域联防协作、工作业务培训、基层示范点建设等工作。 |
根据全市“扫黄打非”工作考评办法(黄扫黄办字〔2023〕9号)文件要求,经费保障纳入考核,主要用于案事件查办、区域联防协作、工作业务培训、基层示范点建设等工作。 |
|||||||
|
绩 |
一级指标 |
二级指标 |
三级指标 |
指标值 |
二级指标 |
三级指标 |
指标值 |
|
|
产出指标 |
数量指标 |
数量指标 |
3次 |
数量指标 |
数量指标 |
3次 |
||
|
质量指标 |
质量指标 |
促进工作开展 |
质量指标 |
质量指标 |
促进工作开展 |
|||
|
时效指标 |
时效指标 |
1年 |
时效指标 |
时效指标 |
1年 |
|||
|
成本指标 |
成本指标 |
5万 |
成本指标 |
成本指标 |
5万 |
|||
|
效益指标 |
经济效益指标 |
经济效益指标 |
不适用 |
经济效益指标 |
经济效益指标 |
不适用 |
||
|
社会效益指标 |
社会效益指标 |
促进社会效益发展。 |
社会效益指标 |
社会效益指标 |
促进社会效益发展。 |
|||
|
生态效益指标 |
生态效益指标 |
不适用 |
生态效益指标 |
生态效益指标 |
不适用 |
|||
|
可持续影响指标 |
可持续影响指标 |
保障社会稳定发展 |
可持续影响指标 |
可持续影响指标 |
保障社会稳定发展 |
|||
|
满意度指标 |
满意度 指标 |
满意度指标 |
100% |
满意度指标 |
满意度 指标 |
100% |
||
|
|
||||||||
项目支出绩效目标表
(2024年度)
|
项目名称 |
太平湖文艺工作经费 |
||||||||
|
主管部门及代码 |
[022]中共黄山市黄山区委宣传部 |
实施单位 |
中共黄山市黄山区委宣传部 |
||||||
|
项目属性 |
常年项目 |
项目期 |
1年 |
||||||
|
项目资金 |
中期资金总额: |
6.00 |
年度资金总额: |
6.00 |
|||||
|
其中:财政拨款 |
6.00 |
其中:财政拨款 |
6.00 |
||||||
|
其他资金 |
0.00 |
其他资金 |
0.00 |
||||||
|
总 |
中期目标(2024年—2024年) |
年度目标 |
|||||||
|
用于太平湖文艺期刊校对、编辑、印刷、供稿等费用,每期1.5万元,全年4期。 |
用于太平湖文艺期刊校对、编辑、印刷、供稿等费用,每期1.5万元,全年4期。 |
||||||||
|
绩 |
一级指标 |
二级指标 |
三级指标 |
指标值 |
二级指标 |
三级指标 |
指标值 |
||
|
产出指标 |
数量指标 |
数量指标 |
4期 |
数量指标 |
数量指标 |
4期 |
|||
|
质量指标 |
质量指标 |
确保每个季度一期。 |
质量指标 |
质量指标 |
确保每个季度一期。 |
||||
|
时效指标 |
时效指标 |
1年 |
时效指标 |
时效指标 |
1年 |
||||
|
成本指标 |
成本指标 |
6万 |
成本指标 |
成本指标 |
6万 |
||||
|
效益指标 |
经济效益指标 |
经济效益指标 |
不适用 |
经济效益 指标 |
经济效益 指标 |
不适用 |
|||
|
社会效益指标 |
社会效益指标 |
丰富群众文化生活。 |
社会效益指标 |
社会效益 指标 |
丰富群众文化生活。 |
||||
|
生态效益指标 |
生态效益指标 |
不适用 |
生态效益 指标 |
生态效益 指标 |
不适用 |
||||
|
可持续影响指标 |
可持续影响指标 |
提高群众文化生活,营造书香太平。 |
可持续影响指标 |
可持续影响指标 |
提高群众文化生活,营造书香太平。 |
||||
|
满意度指标 |
满意度指标 |
满意度指标 |
100% |
满意度指标 |
满意度指标 |
100% |
|||
|
|
|||||||||
项目支出绩效目标表
(2024年度)
|
项目名称 |
文联工作经费 |
|||||||
|
主管部门及代码 |
[022]中共黄山市黄山区委宣传部 |
实施单位 |
中共黄山市黄山区委宣传部 |
|||||
|
项目属性 |
常年项目 |
项目期 |
1年 |
|||||
|
项目资金 |
中期资金总额: |
0.36 |
年度资金总额: |
0.36 |
||||
|
其中:财政拨款 |
0.36 |
其中:财政拨款 |
0.36 |
|||||
|
其他资金 |
0.00 |
其他资金 |
0.00 |
|||||
|
总 |
中期目标(2024年—2024年) |
年度目标 |
||||||
|
用于文联工作经费。 |
用于文联工作经费。 |
|||||||
|
绩 |
一级指标 |
二级指标 |
三级指标 |
指标值 |
二级指标 |
三级指标 |
指标值 |
|
|
产出指标 |
数量指标 |
文联团体 |
1个 |
数量指标 |
文联团体 |
1个 |
||
|
质量指标 |
质量指标 |
保障支出规范 |
质量指标 |
质量指标 |
保障支出规范 |
|||
|
时效指标 |
时效指标 |
1年 |
时效指标 |
时效指标 |
1年 |
|||
|
成本指标 |
成本指标 |
0.36万元 |
成本指标 |
成本指标 |
0.36万元 |
|||
|
效益指标 |
经济效益指标 |
经济效益指标 |
不适用 |
经济效益 指标 |
经济效益 指标 |
不适用 |
||
|
社会效益指标 |
社会效益指标 |
促进文化工作开展 |
社会效益 指标 |
社会效益指标 |
促进文化工作开展 |
|||
|
生态效益指标 |
生态效益指标 |
不适用 |
生态效益指标 |
生态效益 指标 |
不适用 |
|||
|
可持续影响指标 |
可持续影响指标 |
不适用 |
可持续影响指标 |
可持续影响指标 |
不适用 |
|||
|
满意度指标 |
满意度指标 |
满意度指标 |
100% |
满意度指标 |
满意度指标 |
100% |
||

皖公网安备 34100302000001号
不良信息举报