长辈版
无障碍
简体
繁体
网站首页
首 页
资讯中心
区长之窗
政府信息公开
政务服务
互动交流
解读回应
魅力黄山区
数据发布
政务新媒体
一网
搜
当前位置:
首页
> 政府信息公开 > 黄山区太平湖镇太平湖管委会
>
应急管理
>
预警信息及应对情况
索
引
号:
003145432/202402-00029
信息分类:
预警信息及应对情况
主题分类:
民政、扶贫、救灾
发文日期:
发布机构:
黄山区太平湖镇太平湖管委会
发布日期:
2024-02-21
生效日期:
有效
废止日期:
发布文号:
无
关
键
词:
内容概述:
有
效
性:
有效
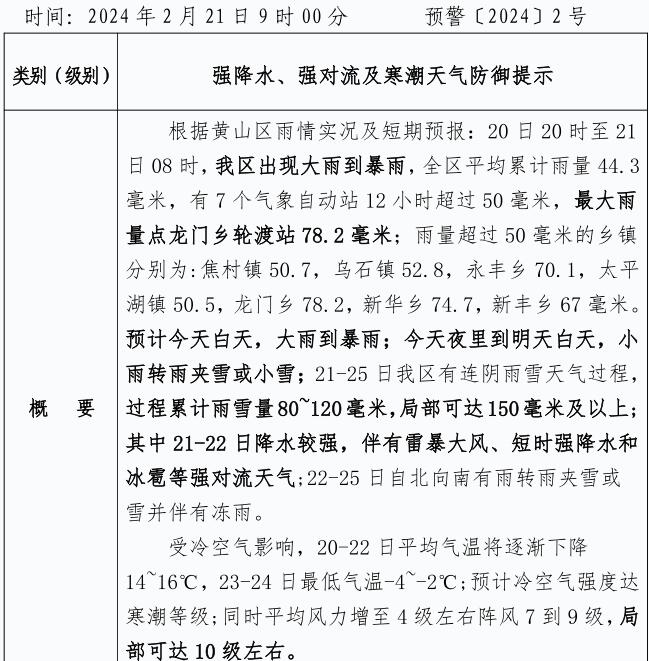
【预警信息】区应急管理局预警信息2024.2寒潮+强降水
作者:黄山区太平湖镇
发布时间:2024-02-21 14:46
信息来源:黄山区太平湖镇太平湖管委会
阅读次数:
次
字号:
大
中
小
文本下载
我要纠错
打印
收藏
扫一扫在手机打开当前页
智能云搜
政务微信
政务微博
分享